Каталог запасных частей к технике: DongFeng DFL-4251AXA Euro3 (2014). DH7131400305 Картер среднего моста
45
31
31
31
32
33
34
35
36
37
38
39
40
41
42
43
44
31
46
47
48
49
50
51
51
52
52
53
54
55
56
56
57
58
59
60
60
17
2
2
2
2
3
4
5
5
5
6
6
7
7
8
8
9
9
10
11
12
13
14
15
16
16
16
1
1
18
18
18
19
19
20
21
22
22
23
23
24
24
25
25
26
26
27
28
29
29
30
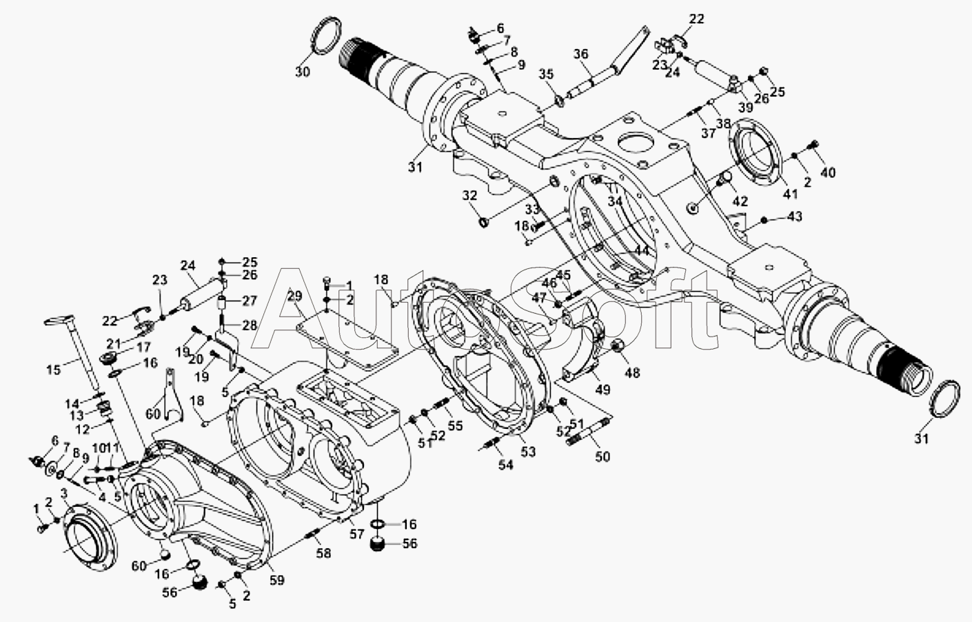
| Позиция на иллюстрации | Заводской номер детали | Название детали | |
|---|---|---|---|
| 1 | Q***5 | Болт | |
| 2 | Q***0 | Пружинная шайба | |
| 3 | 9***5 | Торцевая крышка | |
| 4 | Q***0 | Болт | |
| 5 | Q***0 | Гайка | |
| 6 | 7***3 | Датчик блокировки дифференциала | |
| 7 | Q***8 | Шайба | |
| 8 | Q***5 | Кольцо | |
| 9 | 6***8 | Палец (для категории 13 т) | |
| 10 | Q***8 | Гайка | |
| 11 | G***5 | Винт M18x20 | |
| 12 | Q***7 | Кольцо пружинное | |
| 13 | 2***7 | Втулка | |
| 14 | 2***2 | Соединительное кольцо | |
| 15 | 9***6 | Коромысло блокировки дифференциала | |
| 16 | Q***6 | Шайба | |
| 17 | 5***5 | Магнитная пробка | |
| 18 | Q***6 | Палец | |
| 19 | Q***8 | Болт | |
| 20 | Q***8 | Пружинная шайба | |
| 21 | 9***8 | Вилка | |
| 22 | 7***5 | Фиксатор | |
| 23 | Q***5 | Гайка | |
| 24 | 7***8 | Рабочий цилиндр | |
| 25 | Q***8 | Гайка | |
| 26 | Q***8 | Плоская шайба | |
| 27 | 6***2 | Втулка | |
| 28 | 9***6 | Кронштейн | |
| 29 | 9***8 | Крышка в сборе | |
| 29 | A***8 | Крышка | |
| 30 | 6***3 | Гайка круглая | |
| 31 | 9***8 | Картер среднего моста в сборе | |
| 31 | D***8 | Картер среднего моста | |
| 31 | D***8 | Картер среднего моста усиленный в сборе | |
| 32 | 9***0 | Пробка | |
| 33 | Q***0 | Винт | |
| 34 | 9***7 | Полукольцо верхнее в сборе | |
| 35 | 6***5 | Соединительное кольцо | |
| 36 | 9***5 | Рычаг в сборе | |
| 37 | Q***3 | Шпилька | |
| 38 | 6***4 | Втулка | |
| 39 | 7***8 | Рабочий цилиндр | |
| 40 | Q***5 | Болт | |
| 41 | 9***1 | Крышка подшипника | |
| 42 | 9***6 | Сапун | |
| 43 | 9***1 | Пробка | |
| 44 | 9***6 | Дугообразный крепёжный зажим | |
| 45 | 9***1 | Шпилька | |
| 46 | 9***7 | Гайка | |
| 47 | Q***0 | Палец | |
| 48 | 9***9 | Гайка | |
| 49 | 9***2 | Крышка подшипника | |
| 50 | Q***0 | Шпилька | |
| 51 | Q***2 | Гайка | |
| 52 | Q***2 | Пружинная шайба | |
| 53 | 9***9 | Картер | |
| 54 | Q***3 | Шпилька | |
| 55 | Q***3 | Шпилька | |
| 56 | 5***5 | Магнитная пробка | |
| 57 | 9***9 | Картер редуктора | |
| 58 | Q***3 | Шпилька | |
| 59 | 9***4 | Крышка картера | |
| 60 | D***7 | Кронштейн |
Содержащиеся в справочниках-каталогах запасные части и детали не предлагаются к продаже, а носят исключительно информационный характер. В демо-версии артикулы (номера деталей) скрыты. Если вы хотите видеть полные оригинальные номера запчастей, вам необходимо зарегистрироваться на нашем сайте и приобрести подписку по интересующей вас конфигурации, после этого вы сможете встроить онлайн-каталоги на ваш сайт или пользоваться ими из личного кабинета нашего сайта. Обращаем ваше внимание на то, что каталоги содержат информацию об оригинальных заводских номерах и названиях запчастей. База по аналогам в данный момент не реализована. Поиска по VIN-номерам в онлайн-каталоге не предусмотрено. Выбор конкретного каталога осуществляется путем открытия нужного типа техники, марки, модели с учетом года выпуска или модификации.