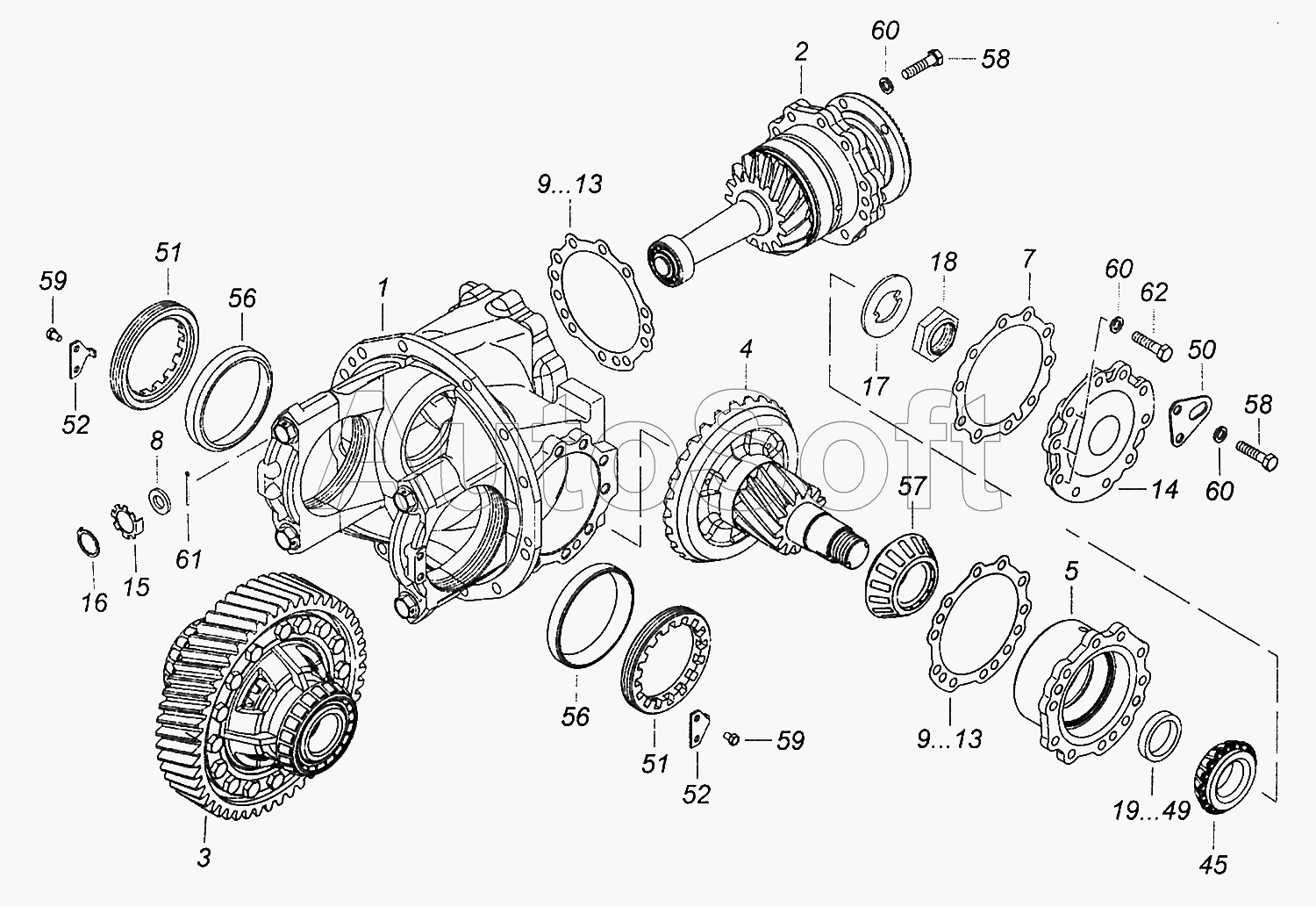
Каталог запасных частей к технике: Камский автозавод 43502 (Евро 4) (2013). 43118-2302010-10 Передача главная переднего моста

51
51
13
13
14
15
16
17
18
19
49
50
12
12
12
52
52
55
56
56
57
58
58
59
59
60
60
60
61
62
4
1
2
3
3
3
3
3
3
3
4
4
4
4
4
4
5
7
8
9
9
10
10
10
11
11
11
Позиция на иллюстрации | Заводской номер детали | Название детали | |
---|---|---|---|
43118-2302010-10 | 4***0 | Передача главная переднего моста | |
43118-2302010-20 | 4***0 | Передача главная переднего моста | |
43118-2302010-30 | 4***0 | Передача главная переднего моста в сборе | |
43118-2302010-40 | 4***0 | Передача главная переднего моста | |
1 | 4***5 | Картер редуктора переднего моста | |
2 | 4***1 | Вал ведущий переднего моста | |
3 | 5***0 | Дифференциал переднего моста | |
3 | 5***0 | Дифференциал переднего моста | |
3 | 5***0 | Дифференциал переднего моста в сборе | |
3 | 5***0 | Дифференциал переднего моста | |
4 | 5***0 | Шестерня ведомая коническая в сборе | |
4 | 5***0 | Шестерня ведомая коническая | |
4 | 5***0 | Шестерня ведомая коническая и ведущая цилиндрическая в сборе | |
4 | 5***0 | Шестерня ведомая коническая и ведущая цилиндрическая в сборе | |
5 | 5***8 | Стакан подшипников в сборе | |
7 | 5***7 | Прокладка | |
8 | 5***8 | Шайба | |
9 | 5***6 | Прокладка регулировочная | |
10 | 5***7 | Прокладка регулировочная | |
11 | 5***8 | Прокладка регулировочная | |
12 | 5***9 | Прокладка регулировочная | |
13 | 5***0 | Прокладка регулировочная | |
14 | 5***6 | Крышка стакана подшипника | |
15 | 5***1 | Шайба стопорная | |
16 | 5***2 | Шайба замковая | |
17 | 5***9 | Шайба опорная | |
18 | 5***9 | Гайка подшипника | |
19 | 5***8 | Втулка регулировочная | |
49 | 5***8 | Шайба регулировочная | |
50 | 5***1 | Скоба редуктора | |
51 | 5***0 | Гайка подшипника | |
52 | 5***3 | Стопор гайки | |
55 | 4***9 | Подшипник роликовый конический однорядный с большим углом конуса ГОСТ 520-89 | |
56 | 4***9 | Подшипник 7216 А роликовый конический однорядный | |
57 | 4***8 | Подшипник роликовый конический однорядный с большим углом конуса ГОСТ 520-89 | |
58 | 1***1 | Болт М12х1,25-6gх50 | |
59 | 1***1 | Болт М8-6gх12 | |
60 | 1***7 | Шайба 12 пружинная | |
61 | 1***1 | Шплинт 2,7х40 | |
62 | 8***4 | Болт М12x1.25-6gх50 |
Содержащиеся в справочниках-каталогах запасные части и детали не предлагаются к продаже, а носят исключительно информационный характер. В демо-версии артикулы (номера деталей) скрыты. Если вы хотите видеть полные оригинальные номера запчастей, вам необходимо зарегистрироваться на нашем сайте и приобрести подписку по интересующей вас конфигурации, после этого вы сможете встроить онлайн-каталоги на ваш сайт или пользоваться ими из личного кабинета нашего сайта. Обращаем ваше внимание на то, что каталоги содержат информацию об оригинальных заводских номерах и названиях запчастей. База по аналогам в данный момент не реализована. Поиска по VIN-номерам в онлайн-каталоге не предусмотрено. Выбор конкретного каталога осуществляется путем открытия нужного типа техники, марки, модели с учетом года выпуска или модификации.