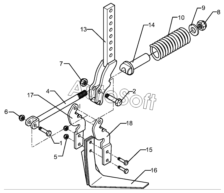
Каталог запасных частей к технике: Lemken Solitair 9/500KA (2009). Track scraper FSU-VS33
1
2
4
5
6
7
8
9
10
13
14
15
16
17
18
| Позиция на иллюстрации | Заводской номер детали | Название детали | |
|---|---|---|---|
| 1 | 3***4 | Bolt | |
| 2 | 3***9 | Bolt | |
| 4 | 3***9 | Screw | |
| 5 | 3***3 | Selflocking nut | |
| 6 | 3***4 | Selflocking nut | |
| 7 | 3***5 | Selflocking nut | |
| 8 | 3***6 | Selflocking nut | |
| 9 | 3***8 | Washer | |
| 10 | 3***9 | Spring | |
| 13 | 4***8 | Holder | |
| 14 | 4***0 | Bearing | |
| 15 | 3***4 | Bolt | |
| 16 | 3***1 | Flat share | |
| 17 | 4***0 | Holder | |
| 18 | 4***1 | Holder |
Содержащиеся в справочниках-каталогах запасные части и детали не предлагаются к продаже, а носят исключительно информационный характер. В демо-версии артикулы (номера деталей) скрыты. Если вы хотите видеть полные оригинальные номера запчастей, вам необходимо зарегистрироваться на нашем сайте и приобрести подписку по интересующей вас конфигурации, после этого вы сможете встроить онлайн-каталоги на ваш сайт или пользоваться ими из личного кабинета нашего сайта. Обращаем ваше внимание на то, что каталоги содержат информацию об оригинальных заводских номерах и названиях запчастей. База по аналогам в данный момент не реализована. Поиска по VIN-номерам в онлайн-каталоге не предусмотрено. Выбор конкретного каталога осуществляется путем открытия нужного типа техники, марки, модели с учетом года выпуска или модификации.