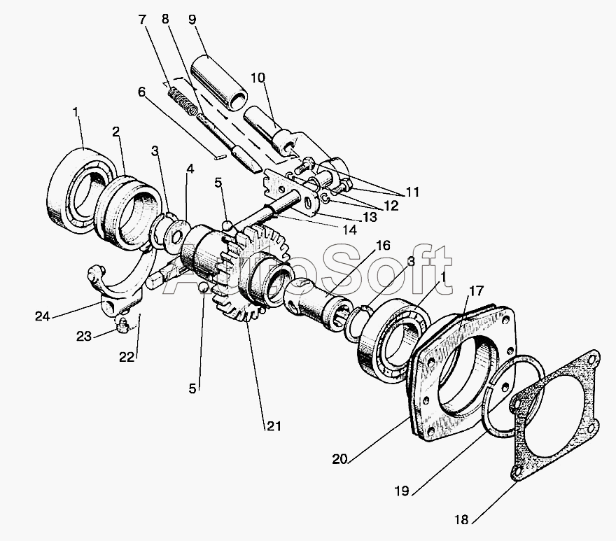
Каталог запасных частей к технике: МТЗ 92П (2010). Привод насоса
11
24
23
22
21
20
19
18
17
16
14
13
12
10
9
8
7
6
5
5
4
3
3
2
1
1
| Позиция на иллюстрации | Заводской номер детали | Название детали | |
|---|---|---|---|
| 36-1022070-Б | 3***Б | Рукоятка | |
| 80-4604010 | 8***0 | Привод насоса | |
| 1 | 2***1 | Подшипник | |
| 2 | 8***7 | Муфта | |
| 3 | С***0 | Кольцо | |
| 4 | 7***9 | Шайба | |
| 5 | Ш***0 | Шарик | |
| 6 | 4***6 | Штифт | |
| 7 | 3***4 | Пружина | |
| 8 | 3***3 | Фиксатор | |
| 9 | 3***2 | Стакан | |
| 10 | 8***0 | Рукоятка | |
| 11 | М***9 | Болт | |
| 12 | Ш***Т | Шайба 8Т | |
| 13 | 5***4 | Пластина | |
| 14 | 0***4 | Кольцо | |
| 16 | 8***2 | Втулка | |
| 17 | 5***А | Стакан | |
| 18 | 3***А | Прокладка | |
| 19 | 2***0 | Кольцо | |
| 20 | 7***7 | Прокладка | |
| 21 | 8***А | Шестерня | |
| 22 | 1***С | Проволока | |
| 23 | 5***6 | Болт вилки | |
| 24 | 8***0 | Вилка |
Содержащиеся в справочниках-каталогах запасные части и детали не предлагаются к продаже, а носят исключительно информационный характер. В демо-версии артикулы (номера деталей) скрыты. Если вы хотите видеть полные оригинальные номера запчастей, вам необходимо зарегистрироваться на нашем сайте и приобрести подписку по интересующей вас конфигурации, после этого вы сможете встроить онлайн-каталоги на ваш сайт или пользоваться ими из личного кабинета нашего сайта. Обращаем ваше внимание на то, что каталоги содержат информацию об оригинальных заводских номерах и названиях запчастей. База по аналогам в данный момент не реализована. Поиска по VIN-номерам в онлайн-каталоге не предусмотрено. Выбор конкретного каталога осуществляется путем открытия нужного типа техники, марки, модели с учетом года выпуска или модификации.