Каталог запасных частей к технике: МТЗ 1025/1025.2/1025.3 (2009). Наружная блокировка нижних тяг
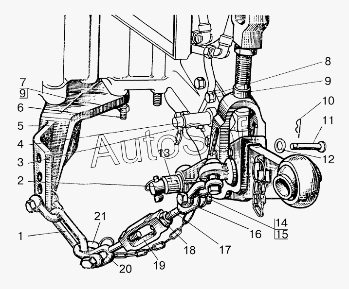
10
21
20
19
18
17
16
15
14
13
12
11
9
9
8
7
6
5
5
4
3
2
1
| Позиция на иллюстрации | Заводской номер детали | Название детали | |
|---|---|---|---|
| 1 | 4***8 | Кольцо | |
| 2 | Ф***6 | Ось | |
| 3 | Ф***7 | Втулка | |
| 4 | Ф***0 | Кронштейн | |
| 5 | 8***1 | Кронштейн левый | |
| 5 | 8***1 | Кронштейн левый | |
| 6 | 5***2 | Шпилька | |
| 7 | Г***9 | Гайка | |
| 8 | Б***9 | Болт М16-6gx40.88.35.019 | |
| 9 | Ш***Т | Шайба | |
| 10 | А***1 | Шплинт | |
| 11 | Ф***4 | Палец | |
| 12 | Ш***9 | Шайба С 18.01.019 | |
| 13 | 7***7 | Втулка | |
| 14 | Ш***9 | Шплинт | |
| 15 | Г***9 | Гайка | |
| 16 | 5***6 | Болт серьги | |
| 17 | А***2 | Винт | |
| 18 | Г***9 | Гайка | |
| 19 | А***0 | Стяжка | |
| 19 | А***3 | Стяжка | |
| 20 | А***1 | Винт | |
| 21 | А***2 | Серьга |
Содержащиеся в справочниках-каталогах запасные части и детали не предлагаются к продаже, а носят исключительно информационный характер. В демо-версии артикулы (номера деталей) скрыты. Если вы хотите видеть полные оригинальные номера запчастей, вам необходимо зарегистрироваться на нашем сайте и приобрести подписку по интересующей вас конфигурации, после этого вы сможете встроить онлайн-каталоги на ваш сайт или пользоваться ими из личного кабинета нашего сайта. Обращаем ваше внимание на то, что каталоги содержат информацию об оригинальных заводских номерах и названиях запчастей. База по аналогам в данный момент не реализована. Поиска по VIN-номерам в онлайн-каталоге не предусмотрено. Выбор конкретного каталога осуществляется путем открытия нужного типа техники, марки, модели с учетом года выпуска или модификации.