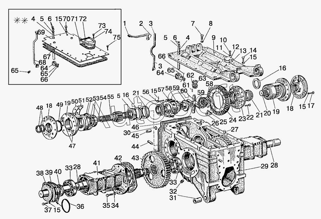
Каталог запасных частей к технике: МТЗ 1025/1025.2/1025.3 (2009). Корпус заднего моста. Дифференциал. Конечная передача
4
4
4
41
41
38
19
19
19
1
2
3
3
5
5
5
6
6
7
7
8
9
10
11
12
13
14
14
15
15
15
15
15
16
16
17
17
18
18
18
20
20
20
21
21
22
23
24
25
26
27
28
28
29
29
30
31
32
33
33
34
35
36
37
39
40
42
43
44
45
46
47
47
48
49
50
51
52
53
54
55
55
55
56
57
58
58
59
59
60
61
62
63
64
64
65
65
65
66
66
67
68
69
70
71
72
73
74
75
| Позиция на иллюстрации | Заводской номер детали | Название детали | |
|---|---|---|---|
| 1025М-2401010 | 1***0 | Задний мост | |
| 1025М-2401010-01 | 1***1 | Задний мост | |
| 85-2401010 | 8***0 | Задний мост в сборе | |
| 85-2401010-01 | 8***1 | Задний мост | |
| 85-2401010-02 | 8***2 | Задний мост | |
| 85-2401010-03 | 8***3 | Задний мост | |
| 85-2403014 | 8***4 | Комплект шестерен главной передачи (80-1701252-В, 50-2403021-В) | |
| 1 | 3***9 | Шарик | |
| 2 | 8***А | Рычаг | |
| 3 | 8***0 | Стойка | |
| 4 | 1***9 | Валик | |
| 4 | 1***0 | Валик | |
| 4 | 5***Б | Валик управления | |
| 4 | 5***0 | Валик управления в сборе | |
| 5 | К***4 | Кольцо 020-025-30-1-4 | |
| 6 | 5***1 | Шайба | |
| 7 | Б***9 | Болт М20-6gx50.88.35.019 | |
| 7 | Б***9 | Болт | |
| 8 | Ш***Т | Шайба | |
| 9 | 8***4 | Крышка | |
| 10 | Б***9 | Болт | |
| 11 | Ш***Т | Шайба | |
| 12 | 8***6 | Крышка | |
| 13 | 8***1 | Прокладка | |
| 14 | Б***9 | Болт М12-6gx30.88.35.019 | |
| 14 | Б***9 | Болт | |
| 15 | Ш***Т | Шайба | |
| 16 | 8***3 | Кольцо | |
| 17 | 8***1 | Болт | |
| 17 | Б***9 | Болт М12-6gx25.88.35.019 | |
| 18 | 5***2 | Стакан подшипников | |
| 18 | 8***9 | Крышка стакана | |
| 19 | 5***2 | Стакан подшипников | |
| 19 | 5***1 | Стакан подшипников | |
| 19 | 7***0 | Стакан левый в сборе | |
| 19 | 7***1 | Стакан правый в сборе | |
| 19 | 7***2 | Стакан левый | |
| 19 | 7***3 | Стакан правый | |
| 19 | 8***0 | Стакан левый | |
| 19 | 8***1 | Стакан правый | |
| 20 | 7***1 | Шестерня ведущая (правая) | |
| 20 | 7***5 | Шестерня | |
| 20 | 8***1 | Шестерня правая | |
| 21 | 7***А | Подшипник | |
| 22 | 5***2 | Болт призонный М12х42 | |
| 23 | 1***1 | Дифференциал | |
| 23 | 1***3 | Корпус дифференциала | |
| 23 | 1***3 | Корпус | |
| 24 | 5***Б | Шестерня ведомая главной передачи (в запасные части поставляется только в комплекте 50-2403014-А) | |
| 25 | 5***3 | Пластина стопорная | |
| 26 | Г***9 | Гайка | |
| 27 | Д***5 | Штифт установочный | |
| 28 | 5***1 | Полуось | |
| 29 | 5***4 | Корпус | |
| 29 | 5***4 | Корпус | |
| 29 | 5***8 | Корпус | |
| 29 | 5***8 | Корпус | |
| 30 | М***1 | Манжета | |
| 31 | 8***2 | Втулка | |
| 32 | 7***0 | Пробка | |
| 33 | 2***А | Подшипник | |
| 34 | Ш***Т | Шайба | |
| 35 | Б***9 | Болт М16-6gx50.88.35.019 | |
| 36 | К***4 | Кольцо | |
| 37 | Б***9 | Болт М12-6gx30.88.35.019 | |
| 38 | 5***8 | Крышка | |
| 38 | 5***0 | Крышка рукава с манжетой и кольцом в сборе | |
| 39 | 5***9 | Прокладка | |
| 40 | М***1 | Манжета | |
| 41 | 5***А | Рукав полуоси | |
| 41 | 5***1 | Рукав полуоси | |
| 41 | 5***1 | Рукав полуоси | |
| 41 | 5***1 | Рукав полуоси | |
| 42 | 5***Б | Прокладка | |
| 43 | 5***2 | Шестерня ведомая | |
| 44 | 5***7 | Штифт | |
| 45 | 3***A | Втулка | |
| 46 | 8***6 | Прокладка | |
| 47 | 5***2 | Штифт | |
| 47 | 8***9 | Штифт | |
| 48 | 2***1 | Манжета | |
| 49 | 1***4 | Кольцо | |
| 50 | 5***6 | Прокладка (0,5 мм) | |
| 51 | 5***7 | Прокладка (0,2 мм) | |
| 52 | К***4 | Кольцо | |
| 53 | 6***M | Подшипник | |
| 54 | 0***4 | Кольцо | |
| 55 | 5***3 | Шестерня левая | |
| 55 | 7***3 | Шестерня ведущая (левая) | |
| 55 | 7***4 | Шестерня | |
| 56 | 5***A | Болт | |
| 57 | 1***3 | Крышка | |
| 58 | 1***9 | Шайба опорная | |
| 59 | 1***8 | Шестерня полуосевая | |
| 60 | 1***Б | Крестовина | |
| 61 | 4***3 | Ролик | |
| 62 | 1***Б | Сателлит | |
| 63 | 1***Б | Шайба сателлита | |
| 64 | 5***0 | Поводок | |
| 65 | 3***0 | Винт установочный | |
| 66 | П***С | Проволока 1,6-О-С | |
| 67 | 5***A | Прокладка | |
| 68 | 7***0 | Рычаг | |
| 69 | 1***4 | Крышка | |
| 70 | Б***9 | Болт М12-6gx30.88.35.019 | |
| 71 | 5***A | Прокладка | |
| 72 | 1***6 | Крышка | |
| 73 | Б***9 | Болт | |
| 74 | Ш***Т | Шайба 8Т | |
| 75 | Б***9 | Болт |
Содержащиеся в справочниках-каталогах запасные части и детали не предлагаются к продаже, а носят исключительно информационный характер. В демо-версии артикулы (номера деталей) скрыты. Если вы хотите видеть полные оригинальные номера запчастей, вам необходимо зарегистрироваться на нашем сайте и приобрести подписку по интересующей вас конфигурации, после этого вы сможете встроить онлайн-каталоги на ваш сайт или пользоваться ими из личного кабинета нашего сайта. Обращаем ваше внимание на то, что каталоги содержат информацию об оригинальных заводских номерах и названиях запчастей. База по аналогам в данный момент не реализована. Поиска по VIN-номерам в онлайн-каталоге не предусмотрено. Выбор конкретного каталога осуществляется путем открытия нужного типа техники, марки, модели с учетом года выпуска или модификации.