Каталог запасных частей к технике: МТЗ 800/900 (2003). Гидроподъемник (900.2, 920.2, 950.2, 952.2)
29
20
21
22
23
24
25
26
27
28
19
19
30
31
32
33
34
35
36
37
38
10
1
2
3
4
4
5
5
6
6
7
8
9
11
12
13
14
14
15
16
17
18
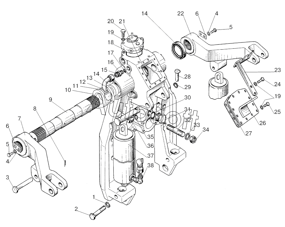
| Позиция на иллюстрации | Заводской номер детали | Название детали | |
|---|---|---|---|
| 1221-4635010 | 1***0 | Гидроподъемник | |
| 1 | Ш***6 | Шайба | |
| 2 | М***5 | Болт | |
| 3 | 1***6 | Палец | |
| 4 | Ш***2 | Шайба | |
| 5 | М***0 | Болт | |
| 6 | 4***2 | Шайба | |
| 7 | 1***3 | Рычаг левый | |
| 8 | 5***6 | Шплинт | |
| 9 | 1***4 | Вал | |
| 10 | 8***7 | Кольцо | |
| 11 | 8***5 | Шланг | |
| 12 | 8***1 | Стакан | |
| 13 | 0***2 | Кольцо | |
| 14 | B***8 | Манжета | |
| 15 | 8***3 | Штуцер | |
| 16 | 1***1 | Корпус | |
| 17 | 0***4 | Кольцо | |
| 18 | 8***0 | Распределитель | |
| 19 | Ш***8 | Шайба | |
| 20 | М***0 | Болт | |
| 21 | 8***8 | Втулка | |
| 22 | 1***2 | Рычаг правый | |
| 23 | 8***5 | Кронштейн | |
| 24 | М***0 | Болт | |
| 25 | М***0 | Болт | |
| 26 | 8***5 | Крышка | |
| 27 | 8***9 | Прокладка | |
| 28 | А***5 | Чека | |
| 29 | А***4 | Кольцо | |
| 30 | 8***1 | Пробка | |
| 31 | 0***4 | Кольцо | |
| 32 | М***1 | Шпилька | |
| 33 | Ш***0 | Шайба | |
| 34 | М***0 | Гайка | |
| 35 | А***1 | Палец | |
| 36 | К***V | Пробка | |
| 37 | 8***Б | Цилиндр | |
| 38 | 8***4 | Угольник |
Содержащиеся в справочниках-каталогах запасные части и детали не предлагаются к продаже, а носят исключительно информационный характер. В демо-версии артикулы (номера деталей) скрыты. Если вы хотите видеть полные оригинальные номера запчастей, вам необходимо зарегистрироваться на нашем сайте и приобрести подписку по интересующей вас конфигурации, после этого вы сможете встроить онлайн-каталоги на ваш сайт или пользоваться ими из личного кабинета нашего сайта. Обращаем ваше внимание на то, что каталоги содержат информацию об оригинальных заводских номерах и названиях запчастей. База по аналогам в данный момент не реализована. Поиска по VIN-номерам в онлайн-каталоге не предусмотрено. Выбор конкретного каталога осуществляется путем открытия нужного типа техники, марки, модели с учетом года выпуска или модификации.