Каталог запасных частей к технике: МТЗ БЕЛАРУС 2103 (2015). Коробка передач
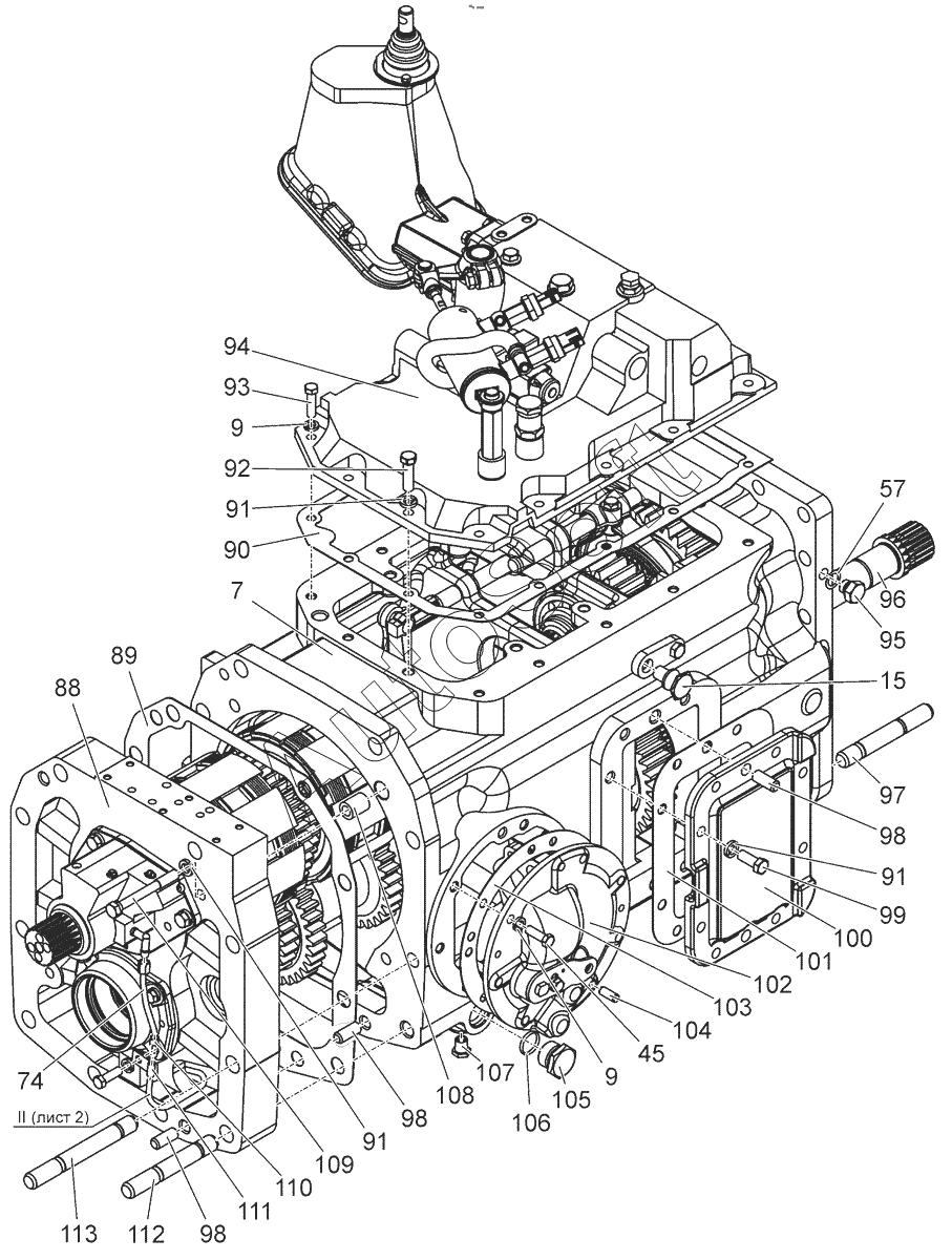
7
9
9
15
45
57
74
88
89
90
91
91
91
92
93
94
95
96
97
98
98
98
99
100
101
102
103
104
105
106
107
108
109
110
111
112
113
| Позиция на иллюстрации | Заводской номер детали | Название детали | |
|---|---|---|---|
| 2103-1700010 | 2***0 | Коробка передач | |
| 2103-1712010 | 2***0 | Распределитель | |
| 952-3407100Н-02 | 9***2 | Рукав высокого давления | |
| 952-3407100Н-04 | 9***4 | Рукав высокого давления | |
| 952-3407100Н-06 | 9***6 | Рукав высокого давления | |
| PVRM3-103/S-20-12E3A/М | P***М | Клапан пропорциональный | |
| WZRS6-02/M2-12-J | W***J | Пропорциональный редукционный клапан | |
| ЗГА 952-3407100-04 | З***4 | Рукав высокого давления | |
| ЗГА952-3407100-02 | З***2 | Рукав высокого давления | |
| ЗГА952-3407100-06 | З***6 | Рукав высокого давления | |
| 1 | G***3 | Синхронизатор | |
| 2 | 2***Б | Шестерня | |
| 3 | П***Е | Подшипни | |
| 4 | 2***3 | Втулка | |
| 5 | 1***2 | Вал | |
| 6 | 6***К | Подшипник | |
| 7 | 1***6 | Корпус | |
| 8 | Б***9 | Болт М10-6gх20.88.35.019 | |
| 9 | 4***7 | Шайба 10ОТ | |
| 10 | 8***3 | Пластина | |
| 11 | 8***2 | Ось | |
| 12 | 0***2 | Кольцо | |
| 13 | 8***1 | Коромысло | |
| 14 | 8***0 | Поводок | |
| 15 | 5***Б | Рым | |
| 16 | Б***9 | Болт | |
| 17 | 8***1 | Шайба | |
| 18 | 5***А | Пружина фиксатора | |
| 19 | 8***8 | Штифт | |
| 20 | Ш***0 | Шарик 10,0-60 | |
| 21 | 2***Б | Поводок | |
| 22 | 8***8 | Болт | |
| 23 | П***С | Проволока | |
| 24 | 1***9 | Вилка | |
| 25 | 8***5 | Поводок | |
| 26 | 2***6 | Шток | |
| 27 | 2***Б | Шестерня | |
| 28 | 2***Б | Втулка | |
| 29 | 1***0 | Втулка | |
| 30 | 6***2 | Подшипник | |
| 31 | 1***1 | Шайба 0,5 мм | |
| 32 | 1***4 | Шайба 0,2 мм | |
| 33 | 1***4 | Шайба | |
| 34 | 8***5 | Гайка | |
| 35 | 2***8 | Поводок | |
| 36 | С***5 | Кольцо | |
| 37 | Б***9 | Болт | |
| 38 | 8***9 | Направляющая | |
| 39 | 2***4 | Муфта | |
| 40 | 8***1 | Шайба | |
| 41 | 2***4 | Вилка | |
| 42 | 6***М | Подшипник | |
| 43 | 2***0 | Вал | |
| 44 | 8***5 | Планка | |
| 45 | 9***7 | Болт | |
| 46 | 2***1 | Шестерня | |
| 47 | 2***5 | Кольцо | |
| 48 | 2***4 | Шестерня | |
| 49 | 5***А | Подшипник | |
| 50 | 8***6 | Кольцо | |
| 51 | 2***9 | Гайка | |
| 52 | 2***5 | Поводок | |
| 53 | 2***7 | Вилка | |
| 54 | 8***1 | Ось | |
| 55 | Ш***0 | Шарик | |
| 56 | В***1 | Выключатель | |
| 57 | 5***8 | Прокладка | |
| 58 | 1***А | Пружина | |
| 59 | 2***5 | Штифт | |
| 60 | 2***1 | Шестерня | |
| 61 | 2***7 | Кольцо | |
| 62 | 2***А | Вал | |
| 63 | 2***А | Втулка | |
| 64 | N***C | Подшипник | |
| 65 | 2***9 | Гайка | |
| 66 | 2***7 | Стакан | |
| 67 | 2***0 | Стакан | |
| 68 | 4***6 | Шайба 8Т | |
| 69 | Б***9 | Болт | |
| 70 | 8***0 | Трубка | |
| 71 | 8***9 | Штуцер | |
| 72 | 8***7 | Штуцер | |
| 73 | Д***А | Шайба | |
| 74 | 2***0 | Трубопровод | |
| 75 | С***5 | Кольцо | |
| 76 | 2***4 | Зубчатка | |
| 77 | 6***М | Подшипник | |
| 78 | 2***5 | Шайба | |
| 79 | П***Е | Подшипник | |
| 80 | 2***1 | Шестерня | |
| 81 | 5***2 | Кольцо пружинное | |
| 82 | 2***2 | Втулка | |
| 83 | 2***3 | Муфта | |
| 84 | 2***0 | Вал | |
| 85 | 2***1 | Шестерня | |
| 86 | 2***Б | Втулка | |
| 87 | 8***6 | Кольцо | |
| 88 | 2***0 | Узел передач | |
| 89 | 8***6 | Прокладка | |
| 90 | 8***6 | Прокладка | |
| 91 | 4***8 | Шайба 12ОТ | |
| 92 | 5***2 | Болт призонный М12х42 | |
| 93 | Б***9 | Болт | |
| 94 | 2***0 | Механизм управления | |
| 95 | 2***1 | Пробка | |
| 96 | 2***0 | Вал | |
| 97 | 2***5 | Шпилька | |
| 98 | Д***5 | Штифт установочный | |
| 99 | Б***9 | Болт | |
| 100 | 2***4 | Крышка | |
| 101 | 2***6 | Прокладка | |
| 102 | 1***0 | Привод насоса | |
| 103 | 8***6 | Прокладка | |
| 104 | Ш***5 | Штифт | |
| 105 | 8***1 | Заглушка | |
| 106 | 0***4 | Кольцо | |
| 107 | П***" | Пробка | |
| 108 | 1***1 | Штифт | |
| 109 | Б***9 | Болт | |
| 110 | 4***3 | Трубка | |
| 111 | 7***2 | Хомутик | |
| 112 | 2***5 | Шпилька | |
| 113 | 2***1 | Шпилька | |
| 114 | 7***0 | Фильтр | |
| 115 | 2***0 | Угольник | |
| 116 | 9***4 | Рукав высокого давления | |
| 117 | 2***0 | Угольник | |
| 118 | 2***3 | Болт | |
| 119 | 2***3 | Болт | |
| 120 | 4***А | Шайба | |
| 121 | Б***9 | Болт М10-6gх25.88.35.019 | |
| 122 | 2***Б | Кронштейн | |
| 123 | Б***9 | Болт | |
| 124 | 9***2 | Рукав высокого давления | |
| 125 | Д***1 | Болт | |
| 126 | 9***6 | Рукав высокого давления | |
| 127 | 2***0 | Клапан защитный | |
| 128 | Д***М | Датчик давления | |
| 129 | Д***5 | Датчик | |
| 130 | 3***8 | Прокладка | |
| 131 | 2***7 | Переходник | |
| 132 | 2***0 | Угольник | |
| 133 | M***V | Клапан пропорциональный | |
| 134 | 8***3 | Пробка | |
| 135 | 2***1 | Корпус | |
| 136 | 0***4 | Кольцо | |
| 137 | Д***М | Датчик сигнализатора давления | |
| 138 | 8***Б | Пробка | |
| 139 | Б***9 | Болт | |
| 140 | 2***2 | Прокладка | |
| 141 | 8***2 | Прокладка | |
| 142 | 2***0 | Фильтр-распределитель | |
| 143 | Б***9 | Болт | |
| 144 | 8***0 | Фильтр в сборе | |
| 145 | 8***6 | Прокладка | |
| 146 | Б***9 | Болт М6-6gх16.88.35.019 | |
| 147 | 4***5 | Шайба 6Т | |
| 148 | К***9 | Пробка | |
| 149 | 1***0 | Кожух | |
| 150 | Д***1 | Датчик гидросигнализатор | |
| 151 | М***9 | Крышка | |
| 152 | 8***Б | Прокладка | |
| 153 | 2***7 | Штуцер | |
| 154 | 1***8 | Переходник | |
| 155 | 0***4 | Кольцо | |
| 156 | 2***0 | Угольник |
Содержащиеся в справочниках-каталогах запасные части и детали не предлагаются к продаже, а носят исключительно информационный характер. В демо-версии артикулы (номера деталей) скрыты. Если вы хотите видеть полные оригинальные номера запчастей, вам необходимо зарегистрироваться на нашем сайте и приобрести подписку по интересующей вас конфигурации, после этого вы сможете встроить онлайн-каталоги на ваш сайт или пользоваться ими из личного кабинета нашего сайта. Обращаем ваше внимание на то, что каталоги содержат информацию об оригинальных заводских номерах и названиях запчастей. База по аналогам в данный момент не реализована. Поиска по VIN-номерам в онлайн-каталоге не предусмотрено. Выбор конкретного каталога осуществляется путем открытия нужного типа техники, марки, модели с учетом года выпуска или модификации.