Каталог запасных частей к технике: Lonking (LongGong) CDM6016 (2019). ELECTRICAL SYSTEM II

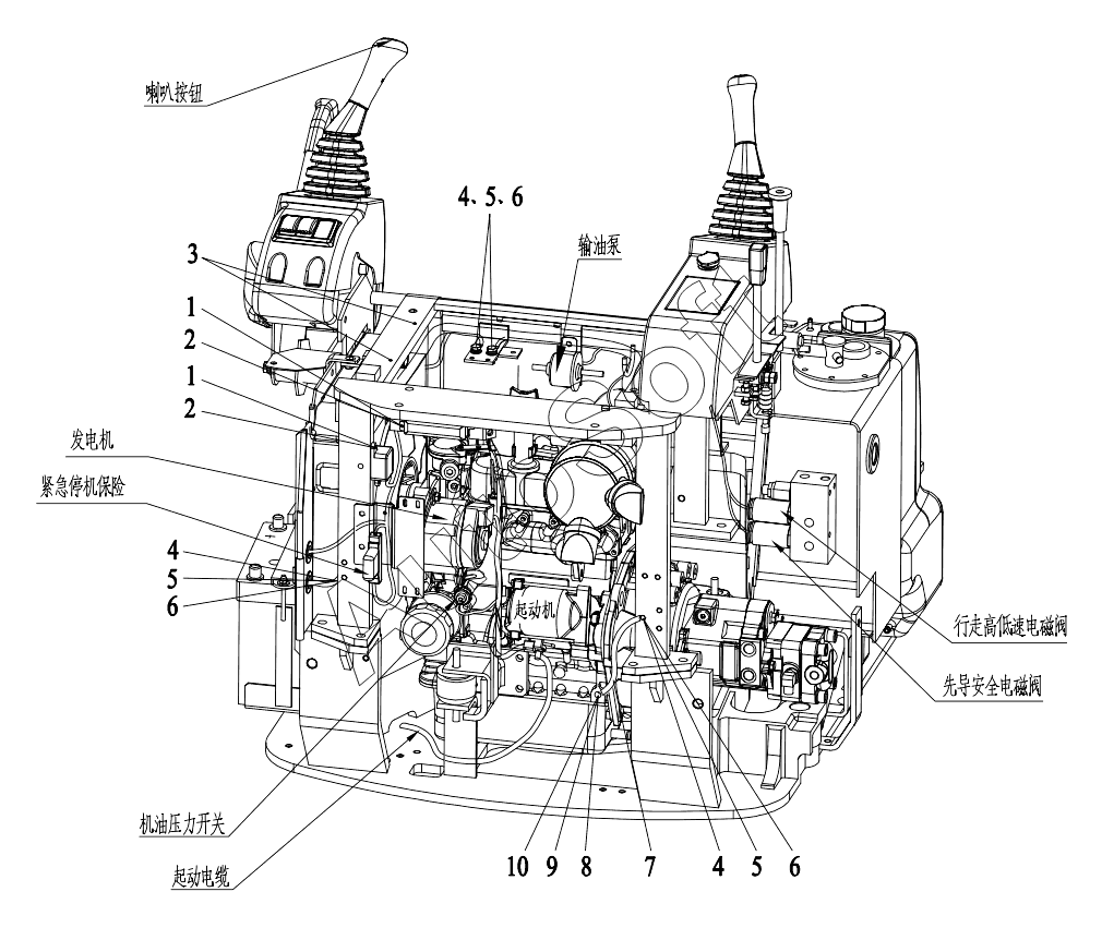
1
1
2
2
3
4
4
4
5
5
5
6
6
6
7
8
9
10
Позиция на иллюстрации | Заводской номер детали | Название детали | |
---|---|---|---|
1 | G***8 | Screw | |
2 | G***1 | Washer | |
3 | P***5 | FIXED SEAT | |
4 | G***3 | Bolt | |
5 | G***3 | Washer | |
6 | G***1 | Washer | |
7 | L***5 | ENGINE EARTHING CABLE | |
8 | G***3 | Bolt | |
9 | G***3 | Washer | |
10 | G***1 | Washer |
Содержащиеся в справочниках-каталогах запасные части и детали не предлагаются к продаже, а носят исключительно информационный характер. В демо-версии артикулы (номера деталей) скрыты. Если вы хотите видеть полные оригинальные номера запчастей, вам необходимо зарегистрироваться на нашем сайте и приобрести подписку по интересующей вас конфигурации, после этого вы сможете встроить онлайн-каталоги на ваш сайт или пользоваться ими из личного кабинета нашего сайта. Обращаем ваше внимание на то, что каталоги содержат информацию об оригинальных заводских номерах и названиях запчастей. База по аналогам в данный момент не реализована. Поиска по VIN-номерам в онлайн-каталоге не предусмотрено. Выбор конкретного каталога осуществляется путем открытия нужного типа техники, марки, модели с учетом года выпуска или модификации.