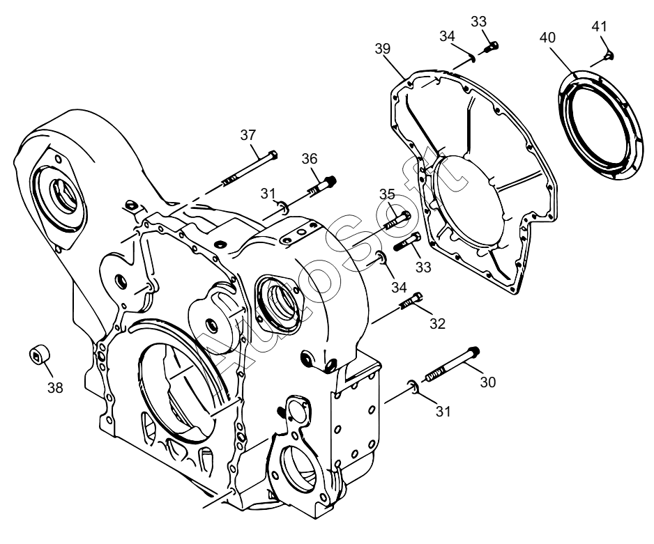
Каталог запасных частей к технике: XCMG XE800D (2021). 800169510 FLYWHEEL CASE

30
31
31
32
33
33
34
34
35
36
37
38
39
40
41
Позиция на иллюстрации | Заводской номер детали | Название детали | |
---|---|---|---|
30 | 8***9 | BOLT | |
31 | 8***5 | WASHER | |
32 | 8***5 | BOLT | |
33 | 8***6 | BOLT | |
34 | 8***3 | WASHER | |
35 | 8***7 | BOLT | |
36 | 8***4 | BOLT | |
37 | 8***2 | BOLT | |
38 | 8***9 | PLUG | |
39 | 8***7 | COVER PLATE | |
40 | 8***6 | SEAL RING | |
41 | 8***1 | SCREW |
Содержащиеся в справочниках-каталогах запасные части и детали не предлагаются к продаже, а носят исключительно информационный характер. В демо-версии артикулы (номера деталей) скрыты. Если вы хотите видеть полные оригинальные номера запчастей, вам необходимо зарегистрироваться на нашем сайте и приобрести подписку по интересующей вас конфигурации, после этого вы сможете встроить онлайн-каталоги на ваш сайт или пользоваться ими из личного кабинета нашего сайта. Обращаем ваше внимание на то, что каталоги содержат информацию об оригинальных заводских номерах и названиях запчастей. База по аналогам в данный момент не реализована. Поиска по VIN-номерам в онлайн-каталоге не предусмотрено. Выбор конкретного каталога осуществляется путем открытия нужного типа техники, марки, модели с учетом года выпуска или модификации.