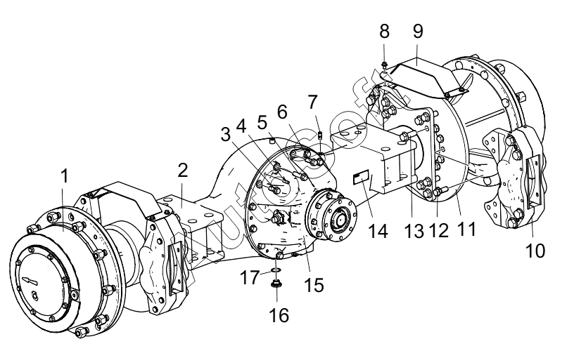
Каталог запасных частей к технике: XCMG ZL50GN. 275102460 FRONT AXLE ASSY

9
17
16
15
14
13
12
11
10
1
8
7
6
5
4
3
2
Позиция на иллюстрации | Заводской номер детали | Название детали | |
---|---|---|---|
1 | 2***8 | PLANETARY REDUCTOR ASSY | |
2 | 2***7 | FRONT AXLE HOUSING ASSEMBLY | |
3 | 2***3 | SLEEVE, SCREW, ANDNUT SUB-ASSY METRIC M16x1.5x35 | |
4 | 8***4 | PIN 10U8x30 | |
5 | 2***6 | SLEEVE, SCREW, ANDNUT SUB-ASSY METRIC M16x1.5x55 | |
6 | 2***4 | BOLT M16x1.5 x40 | |
7 | 8***3 | Вентиляционная пробка типа B | |
8 | 8***8 | BOLT M10x15 | |
9 | 2***2 | DUST COVER | |
10 | 2***5 | DISC BRAKE ASSEMBLY | |
11 | 2***9 | BRAKE DISK | |
12 | 2***4 | SLEEVE, SCREW, ANDNUT SUB-ASSY METRICM18x2x50 | |
13 | 2***5 | BOLT M20x55 | |
14 | 2***8 | NAMEPLATE | |
15 | 2***5 | MAIN REDUCTOR ASSY | |
16 | 2***0 | SCREW PLUG ASSY | |
17 | 8***1 | ORING 31.5x2.65 |
Содержащиеся в справочниках-каталогах запасные части и детали не предлагаются к продаже, а носят исключительно информационный характер. В демо-версии артикулы (номера деталей) скрыты. Если вы хотите видеть полные оригинальные номера запчастей, вам необходимо зарегистрироваться на нашем сайте и приобрести подписку по интересующей вас конфигурации, после этого вы сможете встроить онлайн-каталоги на ваш сайт или пользоваться ими из личного кабинета нашего сайта. Обращаем ваше внимание на то, что каталоги содержат информацию об оригинальных заводских номерах и названиях запчастей. База по аналогам в данный момент не реализована. Поиска по VIN-номерам в онлайн-каталоге не предусмотрено. Выбор конкретного каталога осуществляется путем открытия нужного типа техники, марки, модели с учетом года выпуска или модификации.