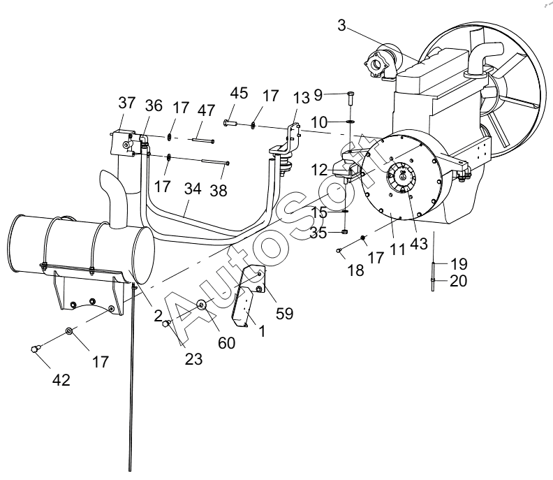
Каталог запасных частей к технике: XCMG XE215C. 310710226 ENGINE ASSEMBLY

20
60
59
47
45
43
42
38
37
36
35
34
23
1
19
18
17
17
17
17
17
15
13
12
11
10
9
3
2
Позиция на иллюстрации | Заводской номер детали | Название детали | |
---|---|---|---|
1 | 8***6 | Stopper ASM. | |
2 | 3***9 | MUFFLER SYSTEM | |
3 | 8***2 | ENGINE | |
9 | 8***6 | BOLT M18x55 | |
10 | 3***3 | WASHER | |
11 | 3***7 | Plate | |
12 | 8***7 | ANTI-SHOCK DEVICE | |
13 | 3***0 | Bracket | |
15 | 8***5 | Washer | |
17 | 8***9 | Washer | |
18 | 8***6 | Bolt | |
19 | 8***9 | AIR DUCT | |
20 | 8***7 | HOOP | |
23 | 8***0 | Bolt | |
34 | 8***7 | Hose ASM | |
35 | 8***4 | NUT M16 | |
36 | 8***3 | Tie-in | |
37 | 8***8 | Oil Filter | |
38 | 3***0 | BOLT | |
42 | 8***8 | Bolt | |
43 | 8***2 | COUPLING | |
45 | 8***4 | BOLT M10x1.25x30 | |
47 | 8***8 | Болт | |
59 | 3***9 | BRACKET | |
60 | 8***8 | Шайба |
Содержащиеся в справочниках-каталогах запасные части и детали не предлагаются к продаже, а носят исключительно информационный характер. В демо-версии артикулы (номера деталей) скрыты. Если вы хотите видеть полные оригинальные номера запчастей, вам необходимо зарегистрироваться на нашем сайте и приобрести подписку по интересующей вас конфигурации, после этого вы сможете встроить онлайн-каталоги на ваш сайт или пользоваться ими из личного кабинета нашего сайта. Обращаем ваше внимание на то, что каталоги содержат информацию об оригинальных заводских номерах и названиях запчастей. База по аналогам в данный момент не реализована. Поиска по VIN-номерам в онлайн-каталоге не предусмотрено. Выбор конкретного каталога осуществляется путем открытия нужного типа техники, марки, модели с учетом года выпуска или модификации.