Каталог запасных частей к технике: Doosan DX225LCA (2012). MUFFLER
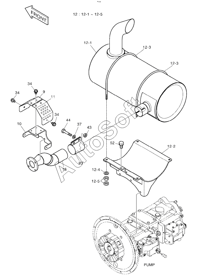
9
10
11
12
12-1
12-1
12-2
12-3
12-3
12-4
12-5
12-5
16
33
34
34
34
37
43
44
52
| Позиция на иллюстрации | Заводской номер детали | Название детали | |
|---|---|---|---|
| 150109-00018 | 1***8 | ENGINE ASSY | |
| K1045986A | K***A | ENGINE ASSY | |
| 10 | K***2 | BRACKET | |
| 11 | K***0 | COVER | |
| 12 | K***4 | MUFFLER SUB ASSY | |
| 12-1 | K***B | MUFFLER | |
| 12-2 | K***1 | BRACKET | |
| 12-3 | K***A | U-BOLT | |
| 12-4 | S***3 | WASHER;PLAIN | |
| 12-5 | S***3 | NUT M10X1.5 | |
| 16 | K***0 | PIPE, EXHAUST | |
| 33 | 1***A | CLAMP | |
| 34 | K***9 | BOLT | |
| 37 | S***3 | WASHER;PLAIN | |
| 43 | S***3 | NUT M12 | |
| 44 | S***6 | BOLT | |
| 52 | D***1 | BOLT, SET | |
| 9 | K***5 | COVER |
Содержащиеся в справочниках-каталогах запасные части и детали не предлагаются к продаже, а носят исключительно информационный характер. В демо-версии артикулы (номера деталей) скрыты. Если вы хотите видеть полные оригинальные номера запчастей, вам необходимо зарегистрироваться на нашем сайте и приобрести подписку по интересующей вас конфигурации, после этого вы сможете встроить онлайн-каталоги на ваш сайт или пользоваться ими из личного кабинета нашего сайта. Обращаем ваше внимание на то, что каталоги содержат информацию об оригинальных заводских номерах и названиях запчастей. База по аналогам в данный момент не реализована. Поиска по VIN-номерам в онлайн-каталоге не предусмотрено. Выбор конкретного каталога осуществляется путем открытия нужного типа техники, марки, модели с учетом года выпуска или модификации.