Каталог запасных частей к технике: DYNAPAC CC5200C (2018). Drive unit, To A014206

1
2
2
3
4
5
8
10
10
11
12
13
14
15
16
17
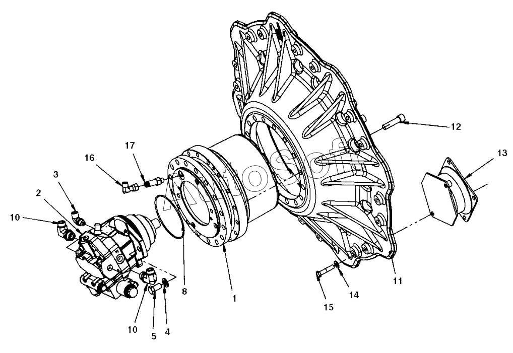
Позиция на иллюстрации | Заводской номер детали | Название детали | |
---|---|---|---|
1 | 4***4 | Drum gear | |
2 | 4***3 | Hydraulic motor | |
2 | 4***0 | Solenoid valve | |
3 | 4***1 | Elbow adapter 90 | |
4 | 4***2 | Steel plain washer | |
5 | 4***7 | Screw | |
8 | 4***7 | O-ring | |
10 | 4***1 | Elbow 90 orfs | |
11 | 4***4 | Drive disc | |
12 | 4***2 | Screw | |
13 | 4***0 | Shock absorber | |
14 | 4***1 | Washer | |
15 | 4***1 | Hexagon screw | |
16 | 4***1 | Elbow 90, O-ring with swivel | |
17 | 4***7 | Straight connector orfs |
Содержащиеся в справочниках-каталогах запасные части и детали не предлагаются к продаже, а носят исключительно информационный характер. В демо-версии артикулы (номера деталей) скрыты. Если вы хотите видеть полные оригинальные номера запчастей, вам необходимо зарегистрироваться на нашем сайте и приобрести подписку по интересующей вас конфигурации, после этого вы сможете встроить онлайн-каталоги на ваш сайт или пользоваться ими из личного кабинета нашего сайта. Обращаем ваше внимание на то, что каталоги содержат информацию об оригинальных заводских номерах и названиях запчастей. База по аналогам в данный момент не реализована. Поиска по VIN-номерам в онлайн-каталоге не предусмотрено. Выбор конкретного каталога осуществляется путем открытия нужного типа техники, марки, модели с учетом года выпуска или модификации.