Каталог запасных частей к технике: Ammann ARR 1575 (2019). ARR1575 01 Engine

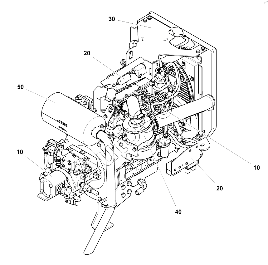
10
10
20
20
30
40
50
Позиция на иллюстрации | Заводской номер детали | Название детали | |
---|---|---|---|
10 | 4***B | Diesel engine Tier 4F | |
20 | 4***A | Engine - electric parts | |
30 | 4***A | Engine - cooler | |
40 | 4***C | Engine - air filter | |
50 | 4***E | Engine - muffler |
Содержащиеся в справочниках-каталогах запасные части и детали не предлагаются к продаже, а носят исключительно информационный характер. В демо-версии артикулы (номера деталей) скрыты. Если вы хотите видеть полные оригинальные номера запчастей, вам необходимо зарегистрироваться на нашем сайте и приобрести подписку по интересующей вас конфигурации, после этого вы сможете встроить онлайн-каталоги на ваш сайт или пользоваться ими из личного кабинета нашего сайта. Обращаем ваше внимание на то, что каталоги содержат информацию об оригинальных заводских номерах и названиях запчастей. База по аналогам в данный момент не реализована. Поиска по VIN-номерам в онлайн-каталоге не предусмотрено. Выбор конкретного каталога осуществляется путем открытия нужного типа техники, марки, модели с учетом года выпуска или модификации.