Каталог запасных частей к технике: HAMM GRW 24. CONVERTER AND TRANSMISSION CASE
46
32
33
34
35
36
37
38
39
39
40
40
41
41
42
43
44
45
31
47
48
49
50
51
60
61
62
63
64
65
66
67
100
16
2
3
4
5
6
7
8
9
10
11
12
13
14
14
14
15
15
15
1
17
18
20
21
22
23
24
24
25
26
27
28
29
29
30
30
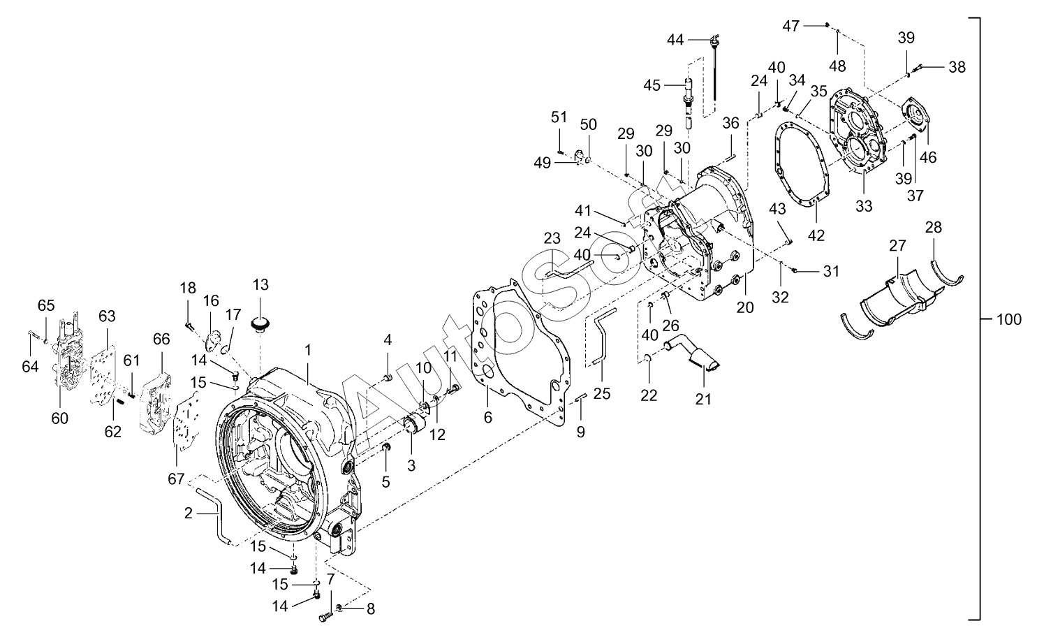
| Позиция на иллюстрации | Заводской номер детали | Название детали | |
|---|---|---|---|
| 1 | 1***2 | HOUSING | |
| 2 | 1***1 | PIPE | |
| 3 | 1***0 | SLEEVE | |
| 4 | 3***6 | BUNG | |
| 5 | 1***5 | BUNG | |
| 6 | 1***3 | SEALING | |
| 7 | 1***4 | SCREW | |
| 8 | 3***4 | SPRING RING | |
| 9 | 1***2 | PIN | |
| 10 | 2***5 | FUSE | |
| 11 | 3***2 | SCREW | |
| 12 | 3***8 | SPRING RING | |
| 13 | 2***1 | AIR VENT | |
| 14 | 1***9 | BUNG | |
| 15 | 1***7 | O-RING SEAL | |
| 16 | 1***7 | FILLER CAP | |
| 17 | 1***2 | O-RING SEAL | |
| 18 | 1***5 | SCREW | |
| 20 | 1***4 | HOUSING | |
| 21 | 1***8 | PIPE | |
| 22 | 1***0 | O-RING SEAL | |
| 23 | 3***9 | PIPE | |
| 24 | 2***6 | FITTING | |
| 25 | 1***6 | PIPE | |
| 26 | 3***2 | FITTING | |
| 27 | 3***6 | METAL PLATE | |
| 28 | 2***3 | SEALING | |
| 29 | 1***9 | BUNG | |
| 30 | 1***7 | O-RING SEAL | |
| 31 | 1***2 | BUNG | |
| 32 | 1***5 | O-RING SEAL | |
| 33 | 1***2 | LID | |
| 34 | 1***9 | BUNG | |
| 35 | 1***7 | O-RING SEAL | |
| 36 | 1***2 | PIN | |
| 37 | 1***4 | SCREW | |
| 38 | 1***2 | SCREW | |
| 39 | 3***4 | SPRING RING | |
| 40 | 2***9 | O-RING SEAL | |
| 41 | 2***3 | O-RING SEAL | |
| 42 | 1***3 | SEALING | |
| 43 | 2***4 | DRAIN SCREW | |
| 44 | 1***8 | OIL DIPSTICK | |
| 45 | 3***5 | PIPE | |
| 46 | 1***0 | LID | |
| 47 | 1***9 | BUNG | |
| 48 | 1***7 | O-RING SEAL | |
| 49 | 1***7 | FILLER CAP | |
| 50 | 1***2 | O-RING SEAL | |
| 51 | 1***5 | SCREW | |
| 60 | 2***7 | SWITCHING VALVE | |
| 61 | 2***3 | SPRING | |
| 62 | 2***4 | BALL | |
| 63 | 1***5 | SEALING | |
| 64 | 3***9 | SCREW | |
| 65 | 3***6 | SPRING RING | |
| 66 | 1***9 | VALVE PLATE | |
| 67 | 1***3 | SEALING | |
| 100 | 1***2 | CONVERTER TRANSMISSION |
Содержащиеся в справочниках-каталогах запасные части и детали не предлагаются к продаже, а носят исключительно информационный характер. В демо-версии артикулы (номера деталей) скрыты. Если вы хотите видеть полные оригинальные номера запчастей, вам необходимо зарегистрироваться на нашем сайте и приобрести подписку по интересующей вас конфигурации, после этого вы сможете встроить онлайн-каталоги на ваш сайт или пользоваться ими из личного кабинета нашего сайта. Обращаем ваше внимание на то, что каталоги содержат информацию об оригинальных заводских номерах и названиях запчастей. База по аналогам в данный момент не реализована. Поиска по VIN-номерам в онлайн-каталоге не предусмотрено. Выбор конкретного каталога осуществляется путем открытия нужного типа техники, марки, модели с учетом года выпуска или модификации.