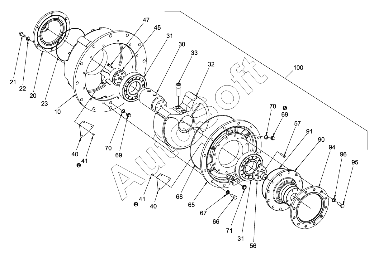
Каталог запасных частей к технике: HAMM 3412 (2019). DRUM WITH VIBRATOR (WITH DRUM DRIVE) 3412 / 14 / P

57
100
96
95
94
91
90
71
70
70
69
69
68
67
66
65
10
56
47
45
41
41
40
40
33
32
31
31
30
23
22
21
20
Позиция на иллюстрации | Заводской номер детали | Название детали | |
---|---|---|---|
10 | 4***3 | HOUSING | |
20 | 1***3 | FLANGE | |
21 | 1***3 | HEXAGON SCREW | |
22 | 2***3 | WASHER VERSION 3411 | |
23 | 3***1 | O-RING SEAL | |
30 | 1***2 | UNBALANCE SHAFT | |
31 | 3***9 | CYLINDRICAL ROLLER BEARING | |
32 | 8***4 | UNBALANCE | |
33 | 3***1 | CHEESE-HEAD SCREW | |
40 | 4***6 | METAL PLATE | |
41 | 2***4 | HEXAGON SCREW | |
45 | 1***2 | DRIVER | |
47 | 2***9 | CHEESE-HEAD SCREW | |
56 | 4***8 | INVOLUTE SPLINE SHAFT | |
57 | 2***9 | CHEESE-HEAD SCREW | |
65 | 4***7 | FLANGE | |
66 | 1***3 | HEXAGON SCREW | |
67 | 2***3 | WASHER VERSION 3411 | |
68 | 3***5 | O-RING SEAL | |
69 | 1***4 | LOCKING SCREW | |
70 | 2***7 | SEALING RING | |
71 | 2***6 | INSPECTION GLASS | |
90 | 4***2 | CONE FLANGE | |
91 | 3***1 | O-RING SEAL | |
94 | 4***0 | RING | |
95 | 1***8 | HEXAGON SCREW | |
96 | 2***3 | WASHER VERSION 3411 | |
100 | 8***5 | VIBRATOR |
Содержащиеся в справочниках-каталогах запасные части и детали не предлагаются к продаже, а носят исключительно информационный характер. В демо-версии артикулы (номера деталей) скрыты. Если вы хотите видеть полные оригинальные номера запчастей, вам необходимо зарегистрироваться на нашем сайте и приобрести подписку по интересующей вас конфигурации, после этого вы сможете встроить онлайн-каталоги на ваш сайт или пользоваться ими из личного кабинета нашего сайта. Обращаем ваше внимание на то, что каталоги содержат информацию об оригинальных заводских номерах и названиях запчастей. База по аналогам в данный момент не реализована. Поиска по VIN-номерам в онлайн-каталоге не предусмотрено. Выбор конкретного каталога осуществляется путем открытия нужного типа техники, марки, модели с учетом года выпуска или модификации.