Каталог запасных частей к технике: МТЗ МЛПТ-354М (2008). Гидропривод
33
23
24
24
25
26
27
28
28
29
30
31
32
22
34
34
35
36
37
38
39
40
41
42
43
11
1
2
2
2
3
3
4
5
6
7
7
8
9
9
9
10
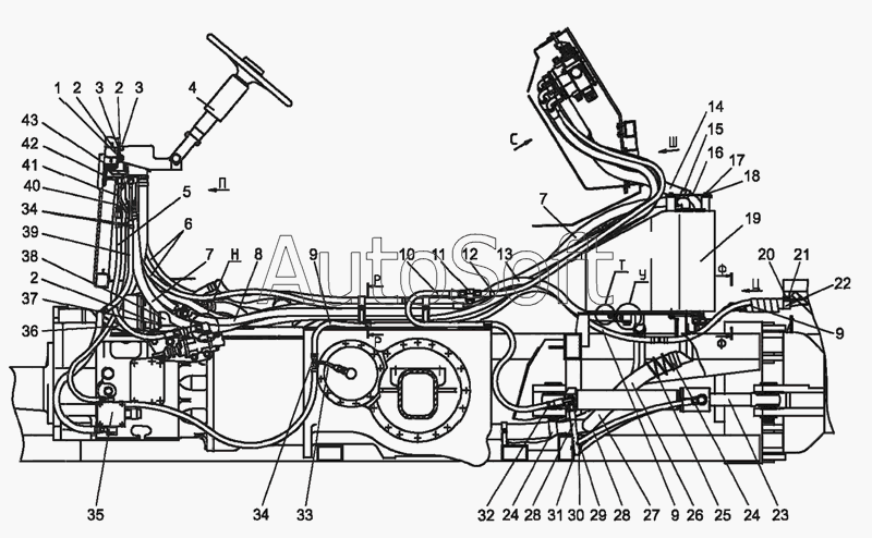
354М1-3400010
12
13
14
15
16
17
18
19
20
21
| Позиция на иллюстрации | Заводской номер детали | Название детали | |
|---|---|---|---|
| 354М1-3400010 | 3***0 | Гидропривод | |
| 1 | С***9 | Шайба | |
| 2 | 4***7 | Шайба 10ОТ | |
| 3 | М***9 | Гайка | |
| 4 | 3***5 | Колонка рулевая с откидным колесом | |
| 5 | П***0 | Рукав высокого давления | |
| 6 | 6***3 | Рукав высокого давления | |
| 7 | М***1 | Рукав | |
| 8 | М***3 | Рукав высокого давления | |
| 9 | 3***1 | Рукав | |
| 10 | 6***4 | Рукав высокого давления | |
| 11 | 3***4 | Тройник | |
| 12 | 6***2 | Рукав высокого давления | |
| 13 | 3***2 | Рукав | |
| 14 | М***4 | Рукав | |
| 15 | 3***W | Хомут NORMA TORRO | |
| 16 | М***6 | Пластина | |
| 17 | M***9 | Болт | |
| 18 | 4***5 | Шайба 6Т | |
| 19 | М***Б | Бак | |
| 20 | M***9 | Болт | |
| 21 | 4***8 | Шайба 12ОТ | |
| 22 | М***2 | Скоба | |
| 23 | 3***Б | Гидроцилиндр | |
| 24 | 5***W | Хомут NORMA TORRO | |
| 25 | 3***1 | Оплетка | |
| 26 | М***1 | Рукав | |
| 27 | 3***0 | Патрубок | |
| 28 | П***0 | Рукав высокого давления | |
| 29 | M***9 | Болт | |
| 30 | 4***6 | Шайба 8Т | |
| 31 | 7***6 | Планка | |
| 32 | 3***9 | Бирка маркировочная | |
| 33 | М***5 | Трубопровод | |
| 34 | 1***W | Хомут NORMA TORRO | |
| 35 | 3***0 | Установка распределителя разблокировки | |
| 36 | П***0 | Рукав высокого давления | |
| 37 | M***9 | Болт | |
| 38 | 3***0 | Насос | |
| 39 | 3***1 | Рукав | |
| 40 | М***5 | Трубопровод | |
| 41 | 3***0 | Трубопровод | |
| 42 | Д***5 | Шайба | |
| 43 | Д***1 | Болт |
Содержащиеся в справочниках-каталогах запасные части и детали не предлагаются к продаже, а носят исключительно информационный характер. В демо-версии артикулы (номера деталей) скрыты. Если вы хотите видеть полные оригинальные номера запчастей, вам необходимо зарегистрироваться на нашем сайте и приобрести подписку по интересующей вас конфигурации, после этого вы сможете встроить онлайн-каталоги на ваш сайт или пользоваться ими из личного кабинета нашего сайта. Обращаем ваше внимание на то, что каталоги содержат информацию об оригинальных заводских номерах и названиях запчастей. База по аналогам в данный момент не реализована. Поиска по VIN-номерам в онлайн-каталоге не предусмотрено. Выбор конкретного каталога осуществляется путем открытия нужного типа техники, марки, модели с учетом года выпуска или модификации.