Каталог запасных частей к технике: Shaanxi Fast BJ-12JSDX220TA-B. Корпус сцепления в сборе
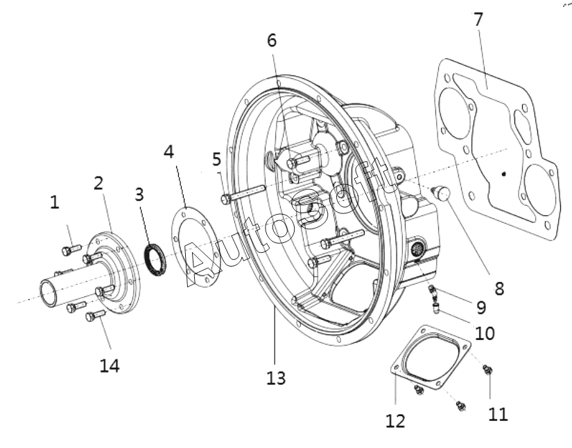
9
14
13
12
11
10
1
8
7
6
5
4
3
2
| Позиция на иллюстрации | Заводской номер детали | Название детали | |
|---|---|---|---|
| 15410 | 1***0 | Корпус сцепления SAE1 | |
| 8677 | 8***7 | Разделительная втулка сцепления | |
| Q40308 | Q***8 | Пружинная шайба | |
| 1 | C***4 | Болт фланца выжимного подшипника | |
| 2 | J***4 | Фланец выжимного подшипника | |
| 3 | F***1 | Сальник первичного вала | |
| 4 | 1***1 | Прокладка фланца выжимного подшипника | |
| 5 | Q***M | Болт кожуха сцепления | |
| 6 | Q***M | Болт с пружиной шайбой | |
| 7 | 2***2 | Прокладка кожуха сцепления | |
| 8 | G***6 | Прессмасленка | |
| 9 | Q***5 | Прессмасленка угловая | |
| 10 | C***8 | Пружина | |
| 11 | Q***2 | Болт с пружинной шайбой | |
| 12 | 1***5 | Крышка кожуха сцепления | |
| 13 | A***4 | Корпус сцепления в сборе | |
| 14 | Q***M | Болт с и пружинная шайба |
Содержащиеся в справочниках-каталогах запасные части и детали не предлагаются к продаже, а носят исключительно информационный характер. В демо-версии артикулы (номера деталей) скрыты. Если вы хотите видеть полные оригинальные номера запчастей, вам необходимо зарегистрироваться на нашем сайте и приобрести подписку по интересующей вас конфигурации, после этого вы сможете встроить онлайн-каталоги на ваш сайт или пользоваться ими из личного кабинета нашего сайта. Обращаем ваше внимание на то, что каталоги содержат информацию об оригинальных заводских номерах и названиях запчастей. База по аналогам в данный момент не реализована. Поиска по VIN-номерам в онлайн-каталоге не предусмотрено. Выбор конкретного каталога осуществляется путем открытия нужного типа техники, марки, модели с учетом года выпуска или модификации.