Каталог запасных частей к технике: Volkswagen Caddy 1.4 (9K9BE6) (2012). Панель приборов

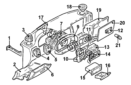
14
7
7
2
21
12
20
19
18
18
17
16
15
1
13
11
11
10
9
6
5
4
4
3
3
2
Позиция на иллюстрации | Заводской номер детали | Название детали | |
---|---|---|---|
1 | 6***2 | Кронштейн панели приборов | |
2 | 6***1 | Облицовка лев. нижн. | |
2 | 6***1 | Щиток прав. нижн. | |
3 | 6***1 | Накладка динамика лев. | |
3 | 6***1 | Накладка динамика прав. | |
4 | 6***3 | Корпус лев. форсунки воздуховода | |
4 | 6***4 | Корпус прав. форсунки воздуховода | |
5 | 6***H | Выключатель света | |
6 | 6***1 | Отделение для вещей лев. нижн. | |
7 | 6***V | Панель приборов в сборе | |
7 | 6***X | Комбинация приборов в сборе восстановл. | |
9 | 6***1 | Накладка панели приборов средн. | |
10 | 6***1 | Облицовка панели приборов средн. | |
11 | 6***5 | Форсунка воздуховода средн. прав. | |
11 | 6***5 | Форсунка воздуховода средн. лев. | |
12 | 6***1 | Замок вещевого ящика | |
13 | 6***D | Регулятор отопителя | |
14 | 6***D | Облицовка рычага управления отопителем | |
15 | 6***1 | Отделение для вещей средн. нижн. | |
16 | 6***1 | Пепельница | |
17 | 6***1 | Панель приборов | |
18 | 1***D | Динамик панели приборов прав. | |
18 | 1***D | Динамик панели приборов лев. | |
19 | 6***A | Кронштейн AirBag прав. | |
20 | 6***9 | Блок AirBag прав. | |
21 | 6***C | Цилиндр замка вещевого ящика |
Содержащиеся в справочниках-каталогах запасные части и детали не предлагаются к продаже, а носят исключительно информационный характер. В демо-версии артикулы (номера деталей) скрыты. Если вы хотите видеть полные оригинальные номера запчастей, вам необходимо зарегистрироваться на нашем сайте и приобрести подписку по интересующей вас конфигурации, после этого вы сможете встроить онлайн-каталоги на ваш сайт или пользоваться ими из личного кабинета нашего сайта. Обращаем ваше внимание на то, что каталоги содержат информацию об оригинальных заводских номерах и названиях запчастей. База по аналогам в данный момент не реализована. Поиска по VIN-номерам в онлайн-каталоге не предусмотрено. Выбор конкретного каталога осуществляется путем открытия нужного типа техники, марки, модели с учетом года выпуска или модификации.