Каталог запасных частей к технике: Ford Escort Plus (2012). Детали дизельного двигателя (1.8л)

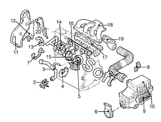
11
20
19
18
17
16
15
14
13
12
1
10
9
8
7
6
5
4
3
2
Позиция на иллюстрации | Заводской номер детали | Название детали | |
---|---|---|---|
1 | 1***9 | Щиток защитный задн. нижн. | |
2 | 6***2 | Труба соединительная | |
3 | 6***3 | Шланг термостата | |
4 | 6***8 | Патрубок выпускной водяной | |
5 | 6***2 | Корпус термостата | |
6 | 6***8 | Патрубок впускной | |
7 | 6***4 | Шланг воздухозаборника | |
8 | 6***4 | Кронштейн рукава воздухозаборника | |
9 | 6***8 | Элемент фильтрующий | |
10 | 6***4 | Фильтр воздушный | |
11 | 1***3 | Крышка защитная зубчатого ремня | |
12 | 6***2 | Щиток защитный задн. лев. верхн. | |
13 | 6***6 | Щиток защитный задн. средн. | |
14 | 1***2 | Насос масляный | |
15 | 1***0 | Фильтр масляный | |
16 | 6***8 | Прокладка впускного коллектора передн. | |
17 | 6***3 | Коллектор впускной | |
18 | 6***1 | Корпус воздухозаборника | |
19 | 6***8 | Патрубок впускной | |
20 | 6***6 | Щиток защитный задн. прав. верхн. |
Содержащиеся в справочниках-каталогах запасные части и детали не предлагаются к продаже, а носят исключительно информационный характер. В демо-версии артикулы (номера деталей) скрыты. Если вы хотите видеть полные оригинальные номера запчастей, вам необходимо зарегистрироваться на нашем сайте и приобрести подписку по интересующей вас конфигурации, после этого вы сможете встроить онлайн-каталоги на ваш сайт или пользоваться ими из личного кабинета нашего сайта. Обращаем ваше внимание на то, что каталоги содержат информацию об оригинальных заводских номерах и названиях запчастей. База по аналогам в данный момент не реализована. Поиска по VIN-номерам в онлайн-каталоге не предусмотрено. Выбор конкретного каталога осуществляется путем открытия нужного типа техники, марки, модели с учетом года выпуска или модификации.