Каталог запасных частей к технике: Ford Escort Classic (2012). Блок цилиндров/Коллектор/Сцепление

23
14
29
28
21
20
18
15
13
13
11
10
8
25
4
9
7
6
5
3
2
27
1
11
19
30
12
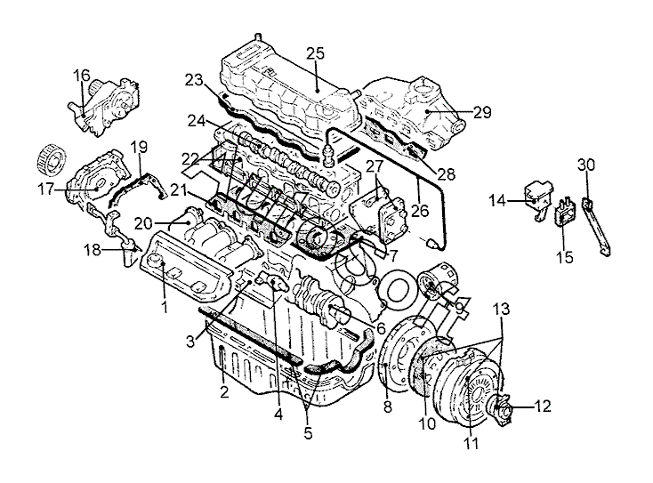
Позиция на иллюстрации | Заводской номер детали | Название детали | |
---|---|---|---|
1 | 1***3 | Обтекатель коллектора | |
2 | 1***1 | Поддон масляный | |
3 | 1***0 | Блок двигателя | |
4 | 6***3 | Датчик зажигания | |
5 | 1***3 | Уплотнитель масляного поддона | |
6 | 1***3 | Вал коленчатый | |
7 | 1***2 | Прокладка головки блока цилиндров | |
8 | 6***2 | Маховик | |
9 | 1***0 | Фильтр масляный | |
10 | 6***1 | Диск сцепления | |
11 | 1***6 | Диск сцепления нажимной | |
11 | 6***8 | Диск сцепления нажимной | |
12 | 7***6 | Подшипник выключения сцепления | |
13 | 1***3 | Сцепление в сборе | |
13 | 1***7 | Сцепление в сборе восстановл. | |
14 | 7***5 | Кронштейн двигателя прав. | |
15 | 6***6 | Опора опоры двигателя прав. | |
18 | 6***0 | Труба впускная масляного насоса | |
19 | 6***2 | Уплотнитель масляного насоса | |
20 | 6***7 | Коллектор выпускной | |
21 | 1***3 | Прокладка выпускного коллектора | |
23 | 6***8 | Прокладка крышки головки блока цилиндров | |
25 | 1***5 | Крышка головки блока цилиндров | |
27 | 6***0 | Катушка зажигания | |
28 | 1***0 | Прокладка впускного коллектора передн. | |
29 | 7***7 | Коллектор впускной | |
30 | 6***2 | Опора двигателя прав. |
Содержащиеся в справочниках-каталогах запасные части и детали не предлагаются к продаже, а носят исключительно информационный характер. В демо-версии артикулы (номера деталей) скрыты. Если вы хотите видеть полные оригинальные номера запчастей, вам необходимо зарегистрироваться на нашем сайте и приобрести подписку по интересующей вас конфигурации, после этого вы сможете встроить онлайн-каталоги на ваш сайт или пользоваться ими из личного кабинета нашего сайта. Обращаем ваше внимание на то, что каталоги содержат информацию об оригинальных заводских номерах и названиях запчастей. База по аналогам в данный момент не реализована. Поиска по VIN-номерам в онлайн-каталоге не предусмотрено. Выбор конкретного каталога осуществляется путем открытия нужного типа техники, марки, модели с учетом года выпуска или модификации.