Каталог запасных частей к технике: Ford Escort Turnier CL (2012). Блок цилиндров/Сцепление

12
23
20
18
17
16
9
7
6
2
15
15
13
13
1
10
26
25
21
19
14
12
11
8
5
4
3
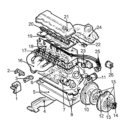
Позиция на иллюстрации | Заводской номер детали | Название детали | |
---|---|---|---|
1 | 6***4 | Щиток теплоизолирующий генератора | |
2 | 1***0 | Кронштейн генератора | |
3 | 6***0 | Кронштейн теплоизолирующего щитка | |
4 | 6***1 | Щиток защитный двигателя | |
5 | 1***8 | Поддон масляный | |
6 | 6***7 | Блок двигателя | |
7 | 6***2 | Вал коленчатый | |
8 | 5***3 | Уплотнитель масляного поддона | |
9 | 6***8 | Прокладка головки блока цилиндров | |
10 | 6***9 | Маховик | |
11 | 1***3 | Фильтр масляный | |
12 | 5***7 | Диск сцепления восстановл. | |
12 | 6***0 | Диск сцепления | |
13 | 5***4 | Диск сцепления нажимной восстановл. | |
13 | 6***8 | Диск нажимной | |
14 | 6***5 | Подшипник выключения сцепления | |
15 | 5***8 | Сцепление в сборе | |
15 | 5***4 | Сцепление в сборе восстановл. | |
16 | 6***2 | Коллектор выпускной | |
17 | 6***6 | Прокладка выпускного коллектора | |
18 | 1***3 | Головка блока цилиндров с клапанами | |
19 | 1***5 | Прокладка крышки головки блока цилиндров | |
20 | 1***6 | Вал распределительный | |
21 | 6***8 | Крышка головки блока цилиндров | |
23 | 5***3 | Распределитель зажигания | |
25 | -***- | Провод высокого напряжения в сборе | |
26 | 0***4 | Крышка распределителя зажигания |
Содержащиеся в справочниках-каталогах запасные части и детали не предлагаются к продаже, а носят исключительно информационный характер. В демо-версии артикулы (номера деталей) скрыты. Если вы хотите видеть полные оригинальные номера запчастей, вам необходимо зарегистрироваться на нашем сайте и приобрести подписку по интересующей вас конфигурации, после этого вы сможете встроить онлайн-каталоги на ваш сайт или пользоваться ими из личного кабинета нашего сайта. Обращаем ваше внимание на то, что каталоги содержат информацию об оригинальных заводских номерах и названиях запчастей. База по аналогам в данный момент не реализована. Поиска по VIN-номерам в онлайн-каталоге не предусмотрено. Выбор конкретного каталога осуществляется путем открытия нужного типа техники, марки, модели с учетом года выпуска или модификации.