Каталог запасных частей к технике: Ford Escort Turnier C (2012). Панель приборов/Центральная консоль

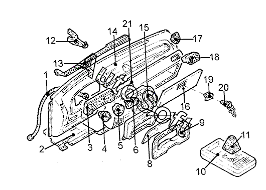
12
21
20
19
18
18
17
17
16
15
14
13
1
11
10
9
8
7
6
5
4
3
2
2
Позиция на иллюстрации | Заводской номер детали | Название детали | |
---|---|---|---|
1 | 6***4 | Спираль тахометра | |
2 | 6***2 | Облицовка панели приборов прав. нижн. | |
2 | 6***6 | Облицовка панели приборов лев. нижн. | |
3 | 6***6 | Корпус комбинации приборов задн. | |
4 | 6***1 | Часы | |
5 | 6***4 | Тахометр | |
6 | 1***4 | Указатель уровня топлива и температуры | |
7 | 6***2 | Корпус комбинации приборов | |
8 | 6***8 | Стекло защитное | |
9 | 6***8 | Накладка комбинации приборов | |
10 | 1***1 | Консоль средн. | |
11 | 7***4 | Манжета переключения передач | |
12 | 6***9 | Кронштейн панели приборов | |
13 | 6***4 | Усилитель панели приборов | |
14 | 1***6 | Панель приборов | |
15 | 6***8 | Форсунка воздуховода средн. | |
16 | 1***5 | Крышка вещевого ящика | |
17 | 1***6 | Форсунка воздуховода лев. | |
17 | 1***7 | Форсунка воздуховода прав. | |
18 | 6***6 | Решетка воздухозаборника прав. | |
18 | 6***6 | Решетка воздухозаборника лев. | |
19 | 1***4 | Замок двери задка/крышки багажника | |
20 | 6***8 | Цилиндр замка | |
21 | 1***8 | Панель приборов, прав. нижн. часть |
Содержащиеся в справочниках-каталогах запасные части и детали не предлагаются к продаже, а носят исключительно информационный характер. В демо-версии артикулы (номера деталей) скрыты. Если вы хотите видеть полные оригинальные номера запчастей, вам необходимо зарегистрироваться на нашем сайте и приобрести подписку по интересующей вас конфигурации, после этого вы сможете встроить онлайн-каталоги на ваш сайт или пользоваться ими из личного кабинета нашего сайта. Обращаем ваше внимание на то, что каталоги содержат информацию об оригинальных заводских номерах и названиях запчастей. База по аналогам в данный момент не реализована. Поиска по VIN-номерам в онлайн-каталоге не предусмотрено. Выбор конкретного каталога осуществляется путем открытия нужного типа техники, марки, модели с учетом года выпуска или модификации.