Каталог запасных частей к технике: Ford Focus Turnier Ambiente (2012). Дверь задняя

6
16
18
18
20
20
21
21
22
22
6
16
1
1
10
10
17
17
14
14
19
19
8
2
3
3
4
4
5
5
6
6
8
2
8
8
10
10
12
12
13
13
15
15
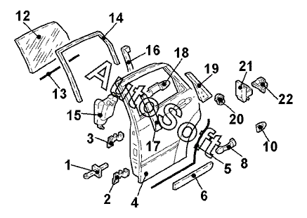
Позиция на иллюстрации | Заводской номер детали | Название детали | |
---|---|---|---|
1 | 4***7 | Ограничитель задн. прав. двери | |
1 | 4***7 | Ограничитель задн. лев. двери | |
2 | 4***1 | Петля двери прав. нижн. | |
2 | 4***2 | Петля двери лев. нижн. | |
3 | 4***7 | Петля двери лев. верхн. | |
3 | 4***9 | Петля двери прав. верхн. | |
4 | 1***6 | Дверь задн. прав. | |
4 | 1***7 | Дверь задн. лев. | |
5 | 1***4 | Уплотнитель задн. прав. двери нижн. | |
5 | 1***4 | Уплотнитель задн. лев. двери нижн. | |
6 | 1***9 | Накладка декоративная задн. лев. двери | |
6 | 1***0 | Накладка декоративная задн. прав. двери | |
6 | 1***0 | Накладка декоративная задн. прав. двери | |
6 | 1***1 | Накладка декоративная задн. лев. двери | |
8 | 1***2 | Ручка задн. лев. двери наружн. | |
8 | 1***2 | Ручка задн. двери прав. наружн. | |
8 | 1***4 | Ручка задн. лев. двери наружн. | |
8 | 1***4 | Ручка задн. двери прав. наружн. | |
10 | 1***0 | Накладка ручки задн. прав. двери | |
10 | 1***0 | Накладка ручки задн. лев. двери | |
10 | 1***8 | Накладка ручки задн. прав. двери | |
10 | 1***8 | Накладка ручки задн. лев. двери | |
12 | 1***2 | Стекло задн. прав. двери | |
12 | 1***3 | Стекло задн. лев. двери | |
13 | 1***4 | Накладка шахты стекла прав. наружн. | |
13 | 1***5 | Накладка шахты стекла лев. наружн. | |
14 | 1***2 | Направляющая стекла задн. прав. двери | |
14 | 1***3 | Направляющая стекла задн. лев. двери | |
15 | 1***8 | Буфер задн. прав. | |
15 | 1***9 | Буфер задн. лев. | |
16 | 1***1 | Направляющая задн. прав. стекла задн. | |
16 | 1***2 | Направляющая задн. лев. стекла задн. | |
17 | 1***2 | Накладка декоративная рамы двери передн. | |
17 | 1***6 | Накладка декоративная рамы двери передн. | |
18 | 1***1 | Кронштейн ручки двери прав. | |
18 | 1***2 | Кронштейн ручки двери лев. | |
19 | 1***6 | Накладка декоративная рамы двери задн. | |
19 | 1***7 | Накладка декоративная рамы двери задн. | |
20 | 6***0 | Эмблема на задн. прав. двери | |
20 | 6***0 | Эмблема на задн. лев. двери | |
21 | 4***5 | Замок задн. прав. двери | |
21 | 4***8 | Замок задн. лев. двери | |
22 | 1***3 | Штырь задн. прав. замка | |
22 | 1***3 | Штырь задн. лев. замка |
Содержащиеся в справочниках-каталогах запасные части и детали не предлагаются к продаже, а носят исключительно информационный характер. В демо-версии артикулы (номера деталей) скрыты. Если вы хотите видеть полные оригинальные номера запчастей, вам необходимо зарегистрироваться на нашем сайте и приобрести подписку по интересующей вас конфигурации, после этого вы сможете встроить онлайн-каталоги на ваш сайт или пользоваться ими из личного кабинета нашего сайта. Обращаем ваше внимание на то, что каталоги содержат информацию об оригинальных заводских номерах и названиях запчастей. База по аналогам в данный момент не реализована. Поиска по VIN-номерам в онлайн-каталоге не предусмотрено. Выбор конкретного каталога осуществляется путем открытия нужного типа техники, марки, модели с учетом года выпуска или модификации.