Каталог запасных частей к технике: Ford Orion CL (2012). Крыша/Боковина

6
11
11
10
9
9
8
8
7
7
6
1
5
5
4
4
3
3
2
2
1
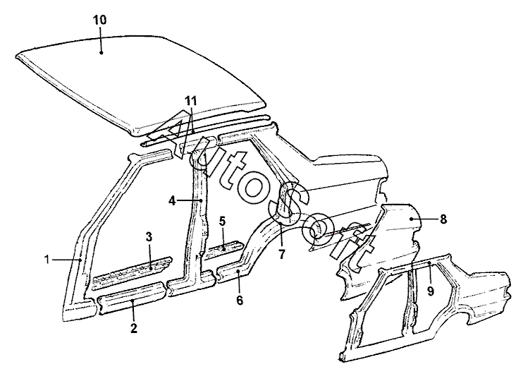
Позиция на иллюстрации | Заводской номер детали | Название детали | |
---|---|---|---|
1 | 6***3 | Стойка передн. прав., наружн. часть | |
1 | 6***4 | Стойка передн. лев., наружн. часть | |
2 | 6***7 | Порог передн. прав. двери | |
2 | 6***7 | Порог передн. лев. двери | |
3 | 1***8 | Накладка порога двери передн. прав. | |
3 | 1***1 | Накладка порога двери передн. лев. | |
4 | 6***9 | Стойка средн. прав. | |
4 | 6***0 | Стойка средн. лев. | |
5 | 1***4 | Накладка порога двери задн. прав. | |
5 | 1***4 | Накладка порога двери задн. лев. | |
6 | 6***5 | Порог задн. прав. двери | |
6 | 6***6 | Порог задн. лев. двери | |
7 | 1***3 | Боковина прав. | |
7 | 1***4 | Боковина лев. | |
8 | 1***1 | Наконечник прав. боковины | |
8 | 1***2 | Наконечник лев. боковины | |
9 | 1***1 | Боковина прав. в сборе | |
9 | 1***4 | Боковина лев. в сборе | |
10 | 1***3 | Крыша | |
11 | 1***6 | Желоб водосточный прав. | |
11 | 1***9 | Желоб водосточный лев. |
Содержащиеся в справочниках-каталогах запасные части и детали не предлагаются к продаже, а носят исключительно информационный характер. В демо-версии артикулы (номера деталей) скрыты. Если вы хотите видеть полные оригинальные номера запчастей, вам необходимо зарегистрироваться на нашем сайте и приобрести подписку по интересующей вас конфигурации, после этого вы сможете встроить онлайн-каталоги на ваш сайт или пользоваться ими из личного кабинета нашего сайта. Обращаем ваше внимание на то, что каталоги содержат информацию об оригинальных заводских номерах и названиях запчастей. База по аналогам в данный момент не реализована. Поиска по VIN-номерам в онлайн-каталоге не предусмотрено. Выбор конкретного каталога осуществляется путем открытия нужного типа техники, марки, модели с учетом года выпуска или модификации.