Каталог запасных частей к технике: Ford Sierra GL (2012). Отопитель/Система вентиляции

11
13
3
1
1
9
6
12
11
2
10
9
8
7
5
4
4
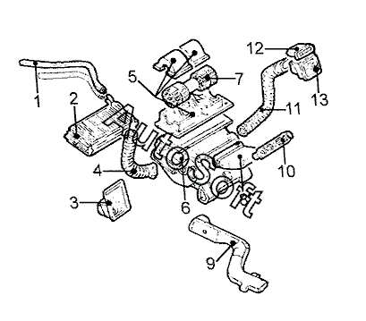
Позиция на иллюстрации | Заводской номер детали | Название детали | |
---|---|---|---|
1 | 1***9 | Шланг отопителя подводящий | |
1 | 6***1 | Шланг отопителя отводящий | |
2 | 1***2 | Теплообменник | |
3 | 6***4 | Форсунка воздуховода лев. | |
4 | 1***3 | Шланг форсунки прав. | |
4 | 6***2 | Шланг форсунки лев. | |
5 | 6***8 | Корпус вентилятора | |
6 | 6***1 | Корпус отопителя | |
7 | 6***5 | Двигатель вентилятора | |
8 | 6***9 | Труба притока свежего воздуха средн. | |
9 | 6***1 | Воздуховод в пространстве для ног прав. | |
9 | 6***2 | Воздуховод в пространстве для ног лев. | |
10 | 6***6 | Форсунка воздуховода средн. | |
11 | 6***2 | Шланг притока свежего воздуха прав. | |
11 | 6***2 | Шланг притока свежего воздуха лев. | |
12 | 6***7 | Форсунка воздуховода прав. верхн. | |
13 | 6***2 | Форсунка воздуховода прав. |
Содержащиеся в справочниках-каталогах запасные части и детали не предлагаются к продаже, а носят исключительно информационный характер. В демо-версии артикулы (номера деталей) скрыты. Если вы хотите видеть полные оригинальные номера запчастей, вам необходимо зарегистрироваться на нашем сайте и приобрести подписку по интересующей вас конфигурации, после этого вы сможете встроить онлайн-каталоги на ваш сайт или пользоваться ими из личного кабинета нашего сайта. Обращаем ваше внимание на то, что каталоги содержат информацию об оригинальных заводских номерах и названиях запчастей. База по аналогам в данный момент не реализована. Поиска по VIN-номерам в онлайн-каталоге не предусмотрено. Выбор конкретного каталога осуществляется путем открытия нужного типа техники, марки, модели с учетом года выпуска или модификации.