Каталог запасных частей к технике: Ford Sierra LX (2012). Боковина и крышка багажника (вариант седан)

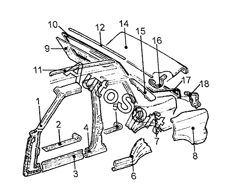
8
9
18
18
17
16
16
15
15
14
12
12
11
11
10
1
8
7
7
6
6
5
4
4
3
3
2
2
1
Позиция на иллюстрации | Заводской номер детали | Название детали | |
---|---|---|---|
1 | 6***1 | Стойка передн. прав. | |
1 | 6***2 | Стойка передн. лев., наружн. часть | |
2 | 6***0 | Наклейка передн. прав. порога | |
2 | 6***1 | Наклейка передн. лев. порога | |
3 | 6***1 | Порог передн. прав. двери | |
3 | 6***2 | Порог передн. лев. двери | |
4 | 6***0 | Стойка средн. прав. | |
4 | 6***1 | Стойка средн. лев. | |
5 | 6***5 | Наклейка порога двери | |
6 | 6***7 | Порог задн. прав. двери | |
6 | 6***8 | Порог задн. лев. двери | |
7 | 6***4 | Боковина прав. | |
7 | 6***5 | Боковина лев. | |
8 | 6***2 | Наконечник прав. боковины | |
8 | 6***3 | Наконечник лев. боковины | |
9 | 6***0 | Стекло задка обогрев. | |
10 | 6***8 | Уплотнитель проема стекла | |
11 | 6***7 | Накладка облицовочная крыши прав. | |
11 | 6***8 | Накладка облицовочная крыши лев. | |
12 | 1***1 | Накладка декоративная стекла задка верхн. | |
12 | 1***2 | Накладка декоративная стекла задка нижн. | |
14 | 1***7 | Крышка багажника | |
15 | 6***3 | Обтекатель задн. прав. | |
15 | 6***4 | Обтекатель задн. лев. | |
16 | 6***8 | Петля крышки багажника прав. | |
16 | 6***9 | Петля крышки багажника лев. | |
17 | 6***3 | Уплотнитель крышки багажника | |
18 | 1***7 | Надставка водозащитного щитка лев. | |
18 | 6***4 | Надставка водозащитного щитка прав. |
Содержащиеся в справочниках-каталогах запасные части и детали не предлагаются к продаже, а носят исключительно информационный характер. В демо-версии артикулы (номера деталей) скрыты. Если вы хотите видеть полные оригинальные номера запчастей, вам необходимо зарегистрироваться на нашем сайте и приобрести подписку по интересующей вас конфигурации, после этого вы сможете встроить онлайн-каталоги на ваш сайт или пользоваться ими из личного кабинета нашего сайта. Обращаем ваше внимание на то, что каталоги содержат информацию об оригинальных заводских номерах и названиях запчастей. База по аналогам в данный момент не реализована. Поиска по VIN-номерам в онлайн-каталоге не предусмотрено. Выбор конкретного каталога осуществляется путем открытия нужного типа техники, марки, модели с учетом года выпуска или модификации.