Каталог запасных частей к технике: Ford Scorpio Topas (2012). Отопитель/Система вентиляции

11
16
7
6
5
3
3
2
2
1
1
14
4
15
15
13
12
11
10
10
9
9
8
8
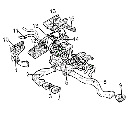
Позиция на иллюстрации | Заводской номер детали | Название детали | |
---|---|---|---|
1 | 6***7 | Шланг воздушный прав. верхн. | |
1 | 6***8 | Шланг воздушный лев. верхн. | |
2 | 6***5 | Воздуховод прав. наружн. | |
2 | 6***6 | Воздуховод лев. наружн. | |
3 | 6***1 | Форсунка воздуховода лев. наружн. | |
3 | 6***0 | Форсунка воздуховода прав. наружн. | |
4 | 6***6 | Решетка форсунки воздуховода лев. наружн. | |
5 | 6***2 | Корпус отопителя | |
6 | 6***9 | Шланг воздушный средн. | |
7 | 6***7 | Форсунка воздуховода средн. | |
8 | 6***7 | Воздуховод передн. части салона средн. лев. | |
8 | 6***5 | Воздуховод передн. части салона средн. прав. | |
9 | 1***8 | Клапан воздуховода передн. части салона прав. | |
9 | 1***8 | Клапан воздуховода передн. части салона лев. | |
10 | 6***9 | Форсунка воздуховода отопителя прав. верхн. | |
10 | 6***0 | Форсунка воздуховода отопителя лев. верхн. | |
11 | 6***1 | Шланг притока | |
11 | 6***2 | Шланг отводящий | |
12 | 1***2 | Теплообменник | |
13 | 6***8 | Корпус вентилятора | |
14 | 7***7 | Двигатель вентилятора | |
15 | 1***8 | Решетка защитная лев. | |
15 | 6***5 | Решетка защитная прав. | |
16 | 6***3 | Крышка корпуса вентилятора |
Содержащиеся в справочниках-каталогах запасные части и детали не предлагаются к продаже, а носят исключительно информационный характер. В демо-версии артикулы (номера деталей) скрыты. Если вы хотите видеть полные оригинальные номера запчастей, вам необходимо зарегистрироваться на нашем сайте и приобрести подписку по интересующей вас конфигурации, после этого вы сможете встроить онлайн-каталоги на ваш сайт или пользоваться ими из личного кабинета нашего сайта. Обращаем ваше внимание на то, что каталоги содержат информацию об оригинальных заводских номерах и названиях запчастей. База по аналогам в данный момент не реализована. Поиска по VIN-номерам в онлайн-каталоге не предусмотрено. Выбор конкретного каталога осуществляется путем открытия нужного типа техники, марки, модели с учетом года выпуска или модификации.