Каталог запасных частей к технике: Ford Maverick GLS (2012). Дверь передняя

14
11
11
8
7
5
5
4
8
7
6
6
2
14
1
13
13
12
12
10
10
9
9
4
3
3
2
1
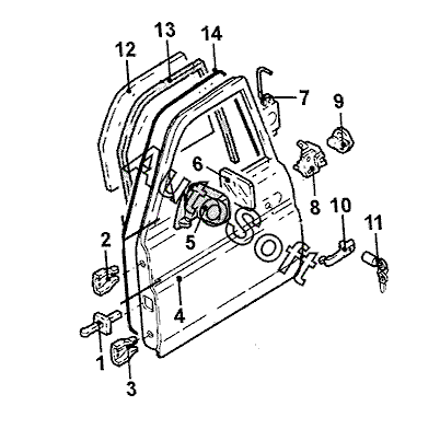
Позиция на иллюстрации | Заводской номер детали | Название детали | |
---|---|---|---|
1 | 1***0 | Ограничитель передн. прав. двери | |
1 | 1***0 | Ограничитель передн. лев. двери | |
2 | 1***1 | Петля передн. прав. двери верхн. | |
2 | 1***1 | Петля передн. лев. двери верхн. | |
3 | 1***1 | Петля передн. лев. двери нижн. | |
3 | 1***1 | Петля передн. прав. двери нижн. | |
4 | 1***2 | Дверь передн. лев. | |
4 | 1***1 | Дверь передн. прав. | |
5 | 1***4 | Зеркало прав. наружн. | |
5 | 1***6 | Зеркало лев. наружн. | |
6 | 1***1 | Стекло зеркала прав. | |
6 | 1***3 | Стекло лев. зеркала | |
7 | 1***5 | Двигатель центрального замка передн. прав. двери | |
7 | 1***6 | Двигатель центрального замка передн. лев. двери | |
8 | 1***1 | Замок передн. прав. двери | |
8 | 1***5 | Замок передн. лев. двери | |
9 | 1***9 | Пластина/плата передн. прав. замка | |
9 | 1***9 | Пластина/плата передн. лев. замка | |
10 | 1***1 | Ручка передн. прав. наружн. | |
10 | 1***2 | Ручка передн. лев. наружн. | |
11 | 1***5 | Цилиндр передн. прав. замка | |
11 | 1***6 | Цилиндр передн. лев. замка | |
12 | 1***3 | Стекло передн. прав. двери тонир. | |
12 | 1***4 | Стекло передн. лев. двери тонир. | |
13 | 1***7 | Направляющая стекла передн. прав. двери | |
13 | 1***8 | Направляющая стекла передн. лев. двери | |
14 | 1***4 | Уплотнитель передн. прав. двери | |
14 | 1***5 | Уплотнитель передн. лев. двери |
Содержащиеся в справочниках-каталогах запасные части и детали не предлагаются к продаже, а носят исключительно информационный характер. В демо-версии артикулы (номера деталей) скрыты. Если вы хотите видеть полные оригинальные номера запчастей, вам необходимо зарегистрироваться на нашем сайте и приобрести подписку по интересующей вас конфигурации, после этого вы сможете встроить онлайн-каталоги на ваш сайт или пользоваться ими из личного кабинета нашего сайта. Обращаем ваше внимание на то, что каталоги содержат информацию об оригинальных заводских номерах и названиях запчастей. База по аналогам в данный момент не реализована. Поиска по VIN-номерам в онлайн-каталоге не предусмотрено. Выбор конкретного каталога осуществляется путем открытия нужного типа техники, марки, модели с учетом года выпуска или модификации.