Каталог запасных частей к технике: Opel Corsa Joy (2012). Детали инжекторного двигателя (1.4л/1.6л)

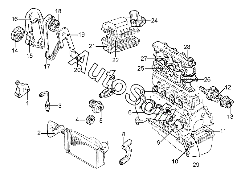
5
29
28
27
26
25
22
21
21
19
14
13
12
6
2
4
3
1
17
8
23
18
16
15
10
9
7
Позиция на иллюстрации | Заводской номер детали | Название детали | |
---|---|---|---|
1 | 0***9 | Насос масляный | |
2 | 1***4 | Шланг радиатора верхн. | |
3 | 0***3 | Датчик кислородный (Lambda-Sonde) | |
4 | 0***6 | Шестерня коленчатого вала | |
5 | 1***5 | Насос водяной | |
6 | 0***7 | Коллектор выпускной | |
7 | 0***5 | Прокладка выпускного коллектора | |
8 | 1***9 | Шланг радиатора нижн. | |
9 | 0***1 | Фильтр масляный | |
10 | 0***4 | Труба направляющая | |
12 | 1***0 | Распределитель зажигания | |
13 | 1***1 | Крышка распределителя зажигания | |
14 | 0***5 | Шкив коленчатого вала | |
15 | 0***8 | Крышка защитная зубчатого ремня передн. нижн. | |
16 | 0***6 | Крышка защитная зубчатого ремня передн. верхн. | |
17 | 5***6 | Ремень зубчатый | |
18 | 5***1 | Шестерня распределительного вала | |
19 | 5***0 | Крышка защитная зубчатого ремня задн. | |
21 | 0***3 | Фильтр воздушный, нижн. часть | |
21 | 0***9 | Фильтр воздушный, верхн. часть | |
22 | 0***4 | Элемент фильтрующий воздушного фильтра | |
23 | 1***1 | Корпус термостата | |
25 | 0***6 | Вал распределительный | |
26 | 0***5 | Картер распределительного вала | |
27 | 0***0 | Уплотнитель крышки распределительного вала | |
28 | 0***5 | Крышка картера распределительного вала | |
29 | 0***0 | Указатель уровня масла |
Содержащиеся в справочниках-каталогах запасные части и детали не предлагаются к продаже, а носят исключительно информационный характер. В демо-версии артикулы (номера деталей) скрыты. Если вы хотите видеть полные оригинальные номера запчастей, вам необходимо зарегистрироваться на нашем сайте и приобрести подписку по интересующей вас конфигурации, после этого вы сможете встроить онлайн-каталоги на ваш сайт или пользоваться ими из личного кабинета нашего сайта. Обращаем ваше внимание на то, что каталоги содержат информацию об оригинальных заводских номерах и названиях запчастей. База по аналогам в данный момент не реализована. Поиска по VIN-номерам в онлайн-каталоге не предусмотрено. Выбор конкретного каталога осуществляется путем открытия нужного типа техники, марки, модели с учетом года выпуска или модификации.