Каталог запасных частей к технике: Opel Vectra (2012). Детали двигателя

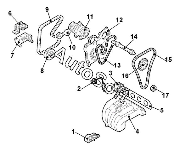
10
17
16
15
14
14
13
12
11
11
1
9
8
7
6
5
4
3
2
Позиция на иллюстрации | Заводской номер детали | Название детали | |
---|---|---|---|
1 | 5***5 | Кронштейн силового агрегата передн. | |
2 | 0***5 | Датчик кислородный (Lambda-Sonde) передн. | |
3 | 5***5 | Камера смесительная | |
4 | 0***8 | Коллектор впускной | |
5 | 0***6 | Прокладка впускного коллектора | |
6 | 5***8 | Кронштейн силового агрегата передн. прав. | |
7 | 5***2 | Кронштейн силового агрегата передн. прав. | |
8 | 5***6 | Шкив коленчатого вала | |
9 | 6***0 | Ремень клиновой | |
10 | 0***3 | Ролик натяжной клинового ремня | |
11 | 6***3 | Генератор | |
11 | 6***4 | Генератор восстановл. | |
12 | 0***3 | Насос масляный | |
13 | 0***4 | Цепь привода нижн. | |
14 | 0***4 | Вал уравновешивающий передн. | |
14 | 0***5 | Вал уравновешивающий задн. | |
15 | 5***6 | Цепь привода верхн. | |
16 | 5***0 | Шестерня распределительного вала | |
17 | 0***2 | Шестерня коленчатого вала |
Содержащиеся в справочниках-каталогах запасные части и детали не предлагаются к продаже, а носят исключительно информационный характер. В демо-версии артикулы (номера деталей) скрыты. Если вы хотите видеть полные оригинальные номера запчастей, вам необходимо зарегистрироваться на нашем сайте и приобрести подписку по интересующей вас конфигурации, после этого вы сможете встроить онлайн-каталоги на ваш сайт или пользоваться ими из личного кабинета нашего сайта. Обращаем ваше внимание на то, что каталоги содержат информацию об оригинальных заводских номерах и названиях запчастей. База по аналогам в данный момент не реализована. Поиска по VIN-номерам в онлайн-каталоге не предусмотрено. Выбор конкретного каталога осуществляется путем открытия нужного типа техники, марки, модели с учетом года выпуска или модификации.