Каталог запасных частей к технике: Opel Omega Caravan Turbo GL (2012). Дверь передняя

22
16
16
17
17
18
18
19
19
20
20
21
21
22
15
24
24
26
26
27
27
28
28
3
3
23
23
9
1
2
2
4
4
5
5
6
6
7
7
8
8
1
9
10
10
11
11
12
12
13
13
14
14
15
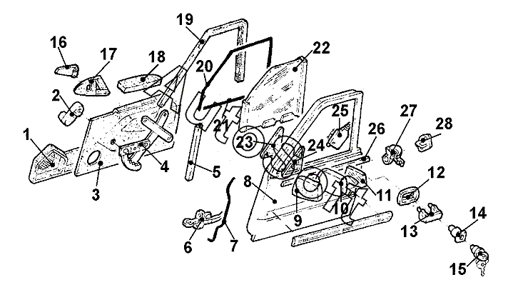
Позиция на иллюстрации | Заводской номер детали | Название детали | |
---|---|---|---|
1 | 2***2 | Отделение для вещей передн. лев. двери | |
1 | 2***3 | Отделение для вещей передн. прав. двери | |
2 | 0***7 | Ручка стеклоподъемника передн. прав. | |
2 | 0***7 | Ручка стеклоподъемника передн. лев. | |
3 | 2***2 | Обивка передн. лев. двери | |
3 | 2***3 | Обивка передн. прав. двери | |
4 | 0***3 | Стеклоподъемник передн. лев. | |
4 | 0***4 | Стеклоподъемник передн. прав. | |
5 | 0***8 | Направляющая передн. лев. | |
5 | 0***9 | Направляющая передн. прав. | |
6 | 0***1 | Ограничитель передн. прав. двери | |
6 | 0***1 | Ограничитель передн. лев. двери | |
7 | 0***5 | Уплотнитель передн. прав. двери нижн. | |
7 | 0***5 | Уплотнитель передн. лев. двери нижн. | |
8 | 0***3 | Дверь передн. лев. | |
8 | 0***3 | Дверь передн. прав. | |
9 | 1***5 | Корпус лев. зеркала | |
9 | 1***6 | Корпус прав. зеркала | |
10 | 1***7 | Зеркало лев. наружн. | |
10 | 1***8 | Зеркало прав. наружн. | |
11 | 1***4 | Стекло лев. наружн. зеркала | |
11 | 1***5 | Стекло прав. наружн. зеркала | |
12 | 0***0 | Поддон ручки передн. лев. двери | |
12 | 0***1 | Поддон ручки передн. прав. двери | |
13 | 0***5 | Ручка передн. двери прав. наружн. | |
13 | 0***5 | Ручка передн. двери лев. наружн. | |
14 | 0***8 | Корпус цилиндра замка | |
14 | 0***9 | Корпус цилиндра замка | |
15 | 0***7 | Цилиндр передн. прав. замка | |
15 | 0***7 | Цилиндр передн. лев. замка | |
16 | 0***9 | Ручка передн. двери лев. внутр. | |
16 | 0***0 | Ручка передн. двери прав. внутр. | |
17 | 2***0 | Ручка передн. лев. | |
17 | 2***1 | Ручка передн. прав. | |
18 | 2***3 | Подлокотник передн. лев. сиденья | |
18 | 2***4 | Подлокотник передн. прав. сиденья | |
19 | 0***2 | Направляющая стекла передн. лев. двери | |
19 | 0***3 | Направляющая стекла передн. прав. двери | |
20 | 0***8 | Уплотнитель стекла передн.лев. двери | |
20 | 0***9 | Уплотнитель стекла передн.прав. двери | |
21 | 0***5 | Уплотнитель шахты стекла лев. внутр. | |
21 | 0***9 | Уплотнитель шахты стекла прав. внутр. | |
22 | 0***7 | Стекло передн. лев. двери | |
22 | 0***8 | Стекло передн. прав. двери | |
23 | 0***1 | Вставка угловая лев. внутр. | |
23 | 0***5 | Вставка угловая прав. внутр. | |
24 | 0***8 | Вставка угловая лев. наружн. | |
24 | 0***9 | Вставка угловая прав. наружн. | |
26 | 0***4 | Накладка декоративная шахты передн. лев. стекла | |
26 | 0***5 | Накладка декоративная шахты передн. прав. стекла | |
27 | 0***6 | Замок передн. лев. двери | |
27 | 0***9 | Замок передн. прав. двери | |
28 | 0***2 | Скоба передн. прав. замка | |
28 | 0***2 | Скоба передн. лев. замка |
Содержащиеся в справочниках-каталогах запасные части и детали не предлагаются к продаже, а носят исключительно информационный характер. В демо-версии артикулы (номера деталей) скрыты. Если вы хотите видеть полные оригинальные номера запчастей, вам необходимо зарегистрироваться на нашем сайте и приобрести подписку по интересующей вас конфигурации, после этого вы сможете встроить онлайн-каталоги на ваш сайт или пользоваться ими из личного кабинета нашего сайта. Обращаем ваше внимание на то, что каталоги содержат информацию об оригинальных заводских номерах и названиях запчастей. База по аналогам в данный момент не реализована. Поиска по VIN-номерам в онлайн-каталоге не предусмотрено. Выбор конкретного каталога осуществляется путем открытия нужного типа техники, марки, модели с учетом года выпуска или модификации.