Каталог запасных частей к технике: Mercedes Benz 190 D 2.5 Turbo (2012). Ходовая часть 5

28
21
21
22
22
23
23
24
24
25
25
26
26
27
27
20
28
29
29
30
30
31
31
32
33
2
2
14
17
10
1
3
3
4
4
5
6
6
7
7
8
8
9
10
1
11
11
12
12
13
13
15
15
16
18
19
19
20
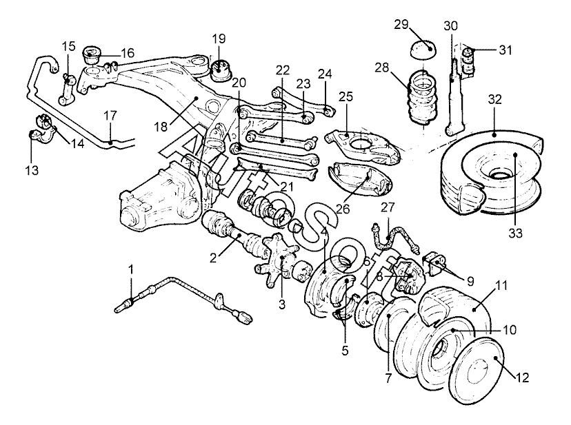
Позиция на иллюстрации | Заводской номер детали | Название детали | |
---|---|---|---|
1 | 1***5 | Трос привода тормоза задн. прав. | |
1 | 1***5 | Трос привода тормоза задн. лев. | |
2 | 2***0 | Полуось задн. моста прав. | |
2 | 2***0 | Полуось задн. моста лев. | |
3 | 2***8 | Кронштейн задн. опоры двигателя лев. | |
3 | 2***8 | Кронштейн задн. опоры двигателя прав. | |
4 | 2***4 | Кожух защитный диска задн. тормоза лев. | |
4 | 2***4 | Кожух защитный диска задн. тормоза прав. | |
5 | 1***0 | К-кт задн. тормозных колодок | |
6 | 2***6 | Ступица задн. прав. колеса | |
6 | 2***6 | Ступица задн. лев. колеса | |
7 | 2***2 | Диск тормозной задн. прав. | |
7 | 2***2 | Диск тормозной задн. лев. | |
8 | 2***3 | Суппорт задн. тормоза лев. | |
8 | 2***3 | Суппорт задн. тормоза прав. | |
9 | 0***0 | К-кт тормозных колодок | |
10 | 2***2 | Диск задн. прав. колеса | |
10 | 2***2 | Диск задн. лев. колеса | |
11 | 1***H | Шина задн. прав. | |
11 | 1***H | Шина задн. лев. | |
12 | 2***4 | Колпак задн. прав. колеса | |
12 | 2***4 | Колпак декоративный задн. лев. колеса | |
13 | 1***6 | Скоба крепления задн. торсиона прав. | |
13 | 1***6 | Скоба крепления задн. торсиона лев. | |
14 | 2***1 | К-кт ремонтный задн. торсиона | |
15 | 1***9 | Штанга шарнирная задн. прав. | |
15 | 1***9 | Штанга шарнирная задн. лев. | |
16 | 1***8 | К-кт ремонтный балки задн. моста передн. | |
17 | 2***5 | Торсион задн. | |
18 | 2***8 | Балка задн. моста | |
19 | 2***8 | Опора задн. прав. | |
19 | 2***8 | Опора задн. лев. | |
20 | 1***9 | Штанга задн. прав. | |
20 | 1***9 | Штанга задн. лев. | |
21 | 2***8 | Защита задн. прав. штанги толкателя | |
21 | 2***8 | Защита задн. лев. штанги толкателя | |
22 | 1***3 | Тяга поперечная задн. прав. | |
22 | 1***3 | Тяга поперечная задн. лев. | |
23 | 2***6 | Тяга задн. прав. | |
23 | 2***6 | Тяга задн. лев. | |
24 | 2***6 | Стойка предохранительная задн. лев. | |
24 | 2***6 | Стойка предохранительная задн. прав. | |
25 | 1***6 | Рычаг поперечный задн. прав. | |
25 | 1***6 | Рычаг поперечный задн. лев. | |
26 | 1***8 | Кожух защитный поперечного рычага задн. прав. | |
26 | 1***8 | Кожух защитный поперечного рычага задн. лев. | |
27 | 1***5 | Шланг тормозной задн. прав. | |
27 | 1***5 | Шланг тормозной задн. лев. | |
28 | 2***4 | Пружина задн. прав. | |
28 | 2***4 | Пружина задн. лев. | |
29 | 2***4 | Опора прав. верхн. | |
29 | 2***4 | Опора лев. верхн. | |
30 | 2***1 | Амортизатор задн. прав. | |
30 | 2***1 | Амортизатор задн. лев. | |
31 | 1***6 | К-кт креплений задн. бампера прав. | |
31 | 1***6 | К-кт креплений задн. бампера лев. | |
32 | 1***H | Шина запасного колеса | |
33 | 2***2 | Диск запасного колеса |
Содержащиеся в справочниках-каталогах запасные части и детали не предлагаются к продаже, а носят исключительно информационный характер. В демо-версии артикулы (номера деталей) скрыты. Если вы хотите видеть полные оригинальные номера запчастей, вам необходимо зарегистрироваться на нашем сайте и приобрести подписку по интересующей вас конфигурации, после этого вы сможете встроить онлайн-каталоги на ваш сайт или пользоваться ими из личного кабинета нашего сайта. Обращаем ваше внимание на то, что каталоги содержат информацию об оригинальных заводских номерах и названиях запчастей. База по аналогам в данный момент не реализована. Поиска по VIN-номерам в онлайн-каталоге не предусмотрено. Выбор конкретного каталога осуществляется путем открытия нужного типа техники, марки, модели с учетом года выпуска или модификации.