Каталог запасных частей к технике: Mercedes Benz 230 E (2012). Двигатель/Система охлаждения 1

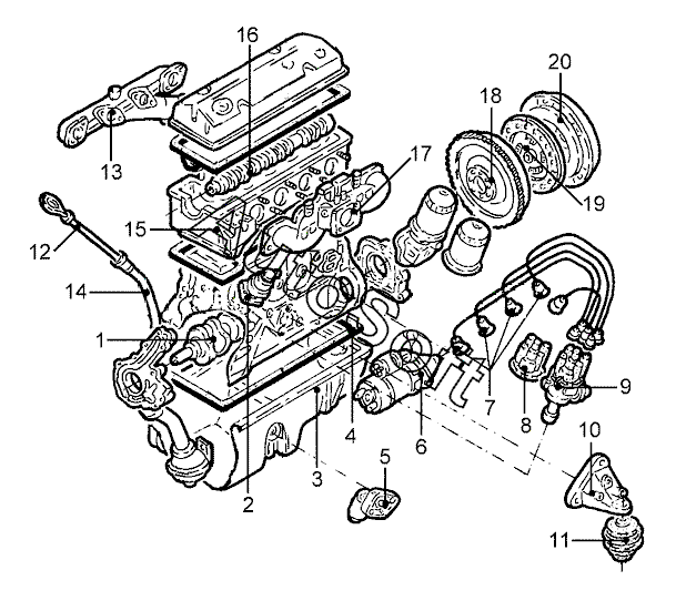
14
15
13
9
8
20
19
18
17
11
16
1
12
11
10
10
7
6
5
4
3
2
Позиция на иллюстрации | Заводской номер детали | Название детали | |
---|---|---|---|
1 | 1***1 | Вал коленчатый без подшипника | |
2 | 0***1 | Насос топливный | |
3 | 1***3 | Поддон масляный | |
4 | 1***2 | Уплотнитель масляного поддона | |
5 | 1***7 | Дачик уровня масла двигателя | |
6 | 0***1 | Стартер | |
7 | 1***8 | Провод высокого напряжения к цилиндру 1 | |
8 | 0***2 | Крышка распределителя зажигания | |
9 | 0***1 | Распределитель зажигания | |
10 | 1***4 | Кронштейн двигателя лев. | |
10 | 1***4 | Кронштейн двигателя прав. | |
11 | 1***7 | Опора передн. прав. | |
11 | 1***7 | Опора передн. лев. | |
12 | 1***2 | Указатель уровня масла | |
13 | 1***9 | Коллектор выпускной | |
14 | 1***6 | Труба указателя уровня | |
15 | 1***1 | Головка блока цилиндров | |
16 | 1***1 | Вал распределительный | |
17 | 1***1 | Коллектор впускной | |
18 | 1***5 | Маховик | |
19 | 0***3 | Диск сцепления | |
20 | 0***4 | Диск сцепления нажимной |
Содержащиеся в справочниках-каталогах запасные части и детали не предлагаются к продаже, а носят исключительно информационный характер. В демо-версии артикулы (номера деталей) скрыты. Если вы хотите видеть полные оригинальные номера запчастей, вам необходимо зарегистрироваться на нашем сайте и приобрести подписку по интересующей вас конфигурации, после этого вы сможете встроить онлайн-каталоги на ваш сайт или пользоваться ими из личного кабинета нашего сайта. Обращаем ваше внимание на то, что каталоги содержат информацию об оригинальных заводских номерах и названиях запчастей. База по аналогам в данный момент не реализована. Поиска по VIN-номерам в онлайн-каталоге не предусмотрено. Выбор конкретного каталога осуществляется путем открытия нужного типа техники, марки, модели с учетом года выпуска или модификации.