Каталог запасных частей к технике: Mercedes Benz 300 E (2012). Кузов 4

11
16
2
1
19
19
18
18
17
15
14
13
12
3
11
10
9
8
7
7
6
6
5
4
3
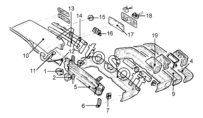
Позиция на иллюстрации | Заводской номер детали | Название детали | |
---|---|---|---|
1 | 1***5 | Элемент вакуумный задн. | |
2 | 1***1 | Цилиндр задн. замка | |
3 | 1***2 | Скоба замка задн. верхн. | |
3 | 1***4 | Замок двери задка нижн. | |
4 | 1***1 | Накладка защитная задн. | |
5 | 1***1 | Проставка задн. нижн. | |
6 | 1***3 | Облицовка задн. бампера лев. | |
6 | 1***3 | Облицовка задн. бампера прав. | |
7 | 1***0 | Кронштейн задн. бампера прав. | |
7 | 1***0 | Кронштейн задн. бампера лев. | |
8 | 1***7 | Бампер задн. в сборе | |
9 | 1***7 | Буфер задн. | |
10 | 1***5 | Дверь задка/крышка багажника | |
11 | 1***8 | Петля капота задн. лев. | |
11 | 1***8 | Петля капота задн. прав. | |
12 | 1***8 | Уплотнитель двери задка/крышки багажника | |
13 | 1***2 | Накладка декоративная задн. крышки | |
14 | 1***3 | Накладка ручки крышки | |
15 | 2***8 | Звезда-эмблема задн. | |
16 | 1***5 | Надпись задн. | |
17 | 1***8 | Накладка задн. номерного знака | |
18 | 1***6 | Фонарь освещения номерного знака прав. | |
18 | 1***6 | Фонарь освещения номерного знака лев. | |
19 | 1***4 | Фонарь задн. лев. в сборе | |
19 | 1***4 | Фонарь задн. прав. в сборе |
Содержащиеся в справочниках-каталогах запасные части и детали не предлагаются к продаже, а носят исключительно информационный характер. В демо-версии артикулы (номера деталей) скрыты. Если вы хотите видеть полные оригинальные номера запчастей, вам необходимо зарегистрироваться на нашем сайте и приобрести подписку по интересующей вас конфигурации, после этого вы сможете встроить онлайн-каталоги на ваш сайт или пользоваться ими из личного кабинета нашего сайта. Обращаем ваше внимание на то, что каталоги содержат информацию об оригинальных заводских номерах и названиях запчастей. База по аналогам в данный момент не реализована. Поиска по VIN-номерам в онлайн-каталоге не предусмотрено. Выбор конкретного каталога осуществляется путем открытия нужного типа техники, марки, модели с учетом года выпуска или модификации.