Каталог запасных частей к технике: Peugeot 206 90 Tendance (2014). Кузов 7

6
11
11
10
10
9
9
8
8
7
7
1
6
5
5
4
4
3
3
2
2
1
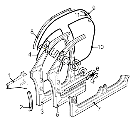
Позиция на иллюстрации | Заводской номер детали | Название детали | |
---|---|---|---|
1 | 7***8 | Усилитель передн. лев. внутр. панели | |
1 | 7***4 | Усилитель передн. прав. внутр. панели | |
2 | 7***9 | Надставка передн. лев. стойки | |
2 | 7***5 | Надставка передн. лев. стойки | |
3 | 7***9 | Рама передн. лев. двери | |
3 | 7***0 | Рама передн. прав. двери | |
4 | 9***J | Уплотнитель передн. прав. двери | |
4 | 9***V | Уплотнитель передн. лев. двери | |
5 | 7***1 | Стойка передн. лев./порог | |
5 | 7***3 | Стойка передн. прав./порог | |
6 | 7***5 | Накладка декоративная порога прав. | |
6 | 7***5 | Накладка декоративная порога лев. | |
7 | 7***2 | Порог двери лев. | |
7 | 7***2 | Порог двери прав. | |
8 | 8***7 | Кронштейн водосточного желоба передн. прав. | |
8 | 8***9 | Кронштейн водосточного желоба передн. лев. | |
9 | 9***F | Уплотнитель водосточного желоба прав. | |
9 | 9***F | Уплотнитель водосточного желоба лев. | |
10 | 9***K | Уплотнитель задн. прав. двери | |
10 | 9***K | Уплотнитель задн. лев. двери | |
11 | 8***8 | Кронштейн водосточного желоба задн. прав. | |
11 | 8***0 | Кронштейн водосточного желоба задн. лев. |
Содержащиеся в справочниках-каталогах запасные части и детали не предлагаются к продаже, а носят исключительно информационный характер. В демо-версии артикулы (номера деталей) скрыты. Если вы хотите видеть полные оригинальные номера запчастей, вам необходимо зарегистрироваться на нашем сайте и приобрести подписку по интересующей вас конфигурации, после этого вы сможете встроить онлайн-каталоги на ваш сайт или пользоваться ими из личного кабинета нашего сайта. Обращаем ваше внимание на то, что каталоги содержат информацию об оригинальных заводских номерах и названиях запчастей. База по аналогам в данный момент не реализована. Поиска по VIN-номерам в онлайн-каталоге не предусмотрено. Выбор конкретного каталога осуществляется путем открытия нужного типа техники, марки, модели с учетом года выпуска или модификации.