Каталог запасных частей к технике: Peugeot 306 Monaco (2014). Ходовая часть 4

11
16
17
17
20
23
1
10
10
11
16
12
14
18
18
19
21
22
24
7
2
3
3
4
4
5
5
6
6
2
7
8
9
9
13
13
15
15
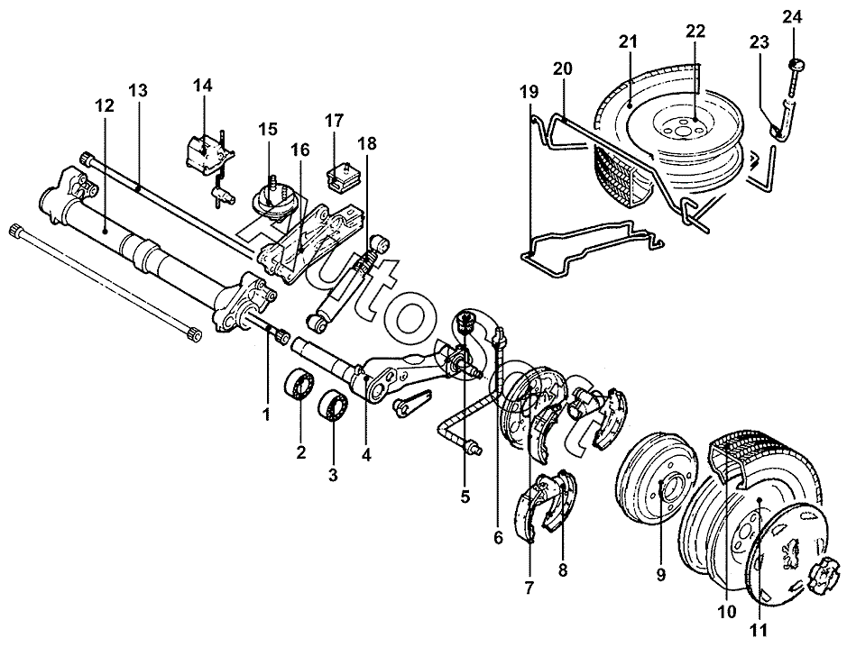
Позиция на иллюстрации | Заводской номер детали | Название детали | |
---|---|---|---|
1 | 5***3 | Стабилизатор задн. | |
2 | 5***5 | Подшипник рычага задн. прав. внутр. | |
2 | 5***5 | Подшипник лев. рычага задн. подвески внутр. | |
3 | 5***9 | Подшипник рычага задн. прав. наружн. | |
3 | 5***9 | Подшипник рычага задн. лев. наружн. | |
4 | 5***1 | Рычаг продольный задн. лев. | |
4 | 5***2 | Рычаг продольный задн. прав. | |
5 | 5***1 | Буфер хода сжатия задн. прав. | |
5 | 5***1 | Буфер хода сжатия задн. лев. | |
6 | 4***5 | Шланг тормозной задн. прав. | |
6 | 4***5 | Шланг тормозной задн. лев. | |
7 | 4***9 | Щит задн. тормоза лев. | |
7 | 4***9 | Щит задн. тормоза прав. | |
8 | 4***R | К-кт ремонтный задн. тормоза | |
9 | 4***2 | Барабан тормозной задн. прав. | |
9 | 4***2 | Барабан тормозной задн. лев. | |
10 | 1***V | Шина задн.прав. | |
10 | 1***V | Шина задн. лев. | |
11 | 5***4 | Диск задн. прав. колеса | |
11 | 5***4 | Диск задн. лев. колеса | |
12 | 5***4 | Балка задн. моста | |
13 | 5***7 | Торсион задн. лев. | |
13 | 5***0 | Торсион задн. прав. | |
14 | 4***1 | Регулятор давления задн. тормозов | |
15 | 5***9 | Кронштейн задн. моста передн. лев. | |
15 | 5***0 | Кронштейн задн. моста передн. прав. | |
16 | 5***1 | Лонжерон задн. лев. | |
16 | 5***2 | Лонжерон задн. прав. | |
17 | 5***1 | Кронштейн задн. моста задн. прав. | |
17 | 5***1 | Кронштейн задн. моста задн. лев. | |
18 | 5***6 | Амортизатор задн. прав. | |
18 | 5***6 | Амортизатор задн. лев. | |
19 | 7***3 | Кронштейн крепления запасного колеса | |
20 | 7***5 | Короб опорный запасного колеса | |
21 | 1***V | Шина запасного колеса | |
22 | 5***6 | Диск запасного колеса | |
23 | 7***1 | Панель крепления | |
24 | 7***6 | Болт предохранительный |
Содержащиеся в справочниках-каталогах запасные части и детали не предлагаются к продаже, а носят исключительно информационный характер. В демо-версии артикулы (номера деталей) скрыты. Если вы хотите видеть полные оригинальные номера запчастей, вам необходимо зарегистрироваться на нашем сайте и приобрести подписку по интересующей вас конфигурации, после этого вы сможете встроить онлайн-каталоги на ваш сайт или пользоваться ими из личного кабинета нашего сайта. Обращаем ваше внимание на то, что каталоги содержат информацию об оригинальных заводских номерах и названиях запчастей. База по аналогам в данный момент не реализована. Поиска по VIN-номерам в онлайн-каталоге не предусмотрено. Выбор конкретного каталога осуществляется путем открытия нужного типа техники, марки, модели с учетом года выпуска или модификации.