Каталог запасных частей к технике: Peugeot 806 Turbo SV (2014). Двигатель/Система охлаждения 4

2
5
9
1
3
3
6
7
8
10
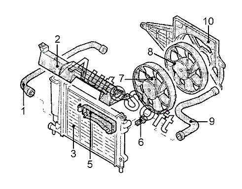
Позиция на иллюстрации | Заводской номер детали | Название детали | |
---|---|---|---|
1 | 1***3 | Шланг радиатора нижн. | |
2 | 1***7 | Воздуховод радиатора | |
3 | 1***3 | Радиатор | |
3 | 1***7 | Радиатор (восстановл.) | |
5 | 1***4 | Крышка воздуховода | |
6 | 1***5 | Термовыключатель | |
7 | 1***9 | Крыльчатка вентилятора лев. | |
8 | 1***1 | Электровентилятор лев. | |
9 | 1***7 | Шланг радиатора верхн. | |
10 | 1***1 | Кожух вентилятора |
Содержащиеся в справочниках-каталогах запасные части и детали не предлагаются к продаже, а носят исключительно информационный характер. В демо-версии артикулы (номера деталей) скрыты. Если вы хотите видеть полные оригинальные номера запчастей, вам необходимо зарегистрироваться на нашем сайте и приобрести подписку по интересующей вас конфигурации, после этого вы сможете встроить онлайн-каталоги на ваш сайт или пользоваться ими из личного кабинета нашего сайта. Обращаем ваше внимание на то, что каталоги содержат информацию об оригинальных заводских номерах и названиях запчастей. База по аналогам в данный момент не реализована. Поиска по VIN-номерам в онлайн-каталоге не предусмотрено. Выбор конкретного каталога осуществляется путем открытия нужного типа техники, марки, модели с учетом года выпуска или модификации.