Каталог запасных частей к технике: Volvo S60 2.4 T AWD Comfort (2012). Панель приборов 1

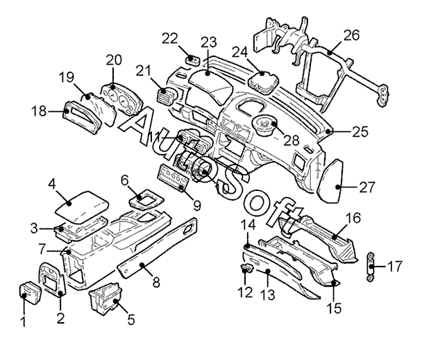
16
20
28
27
27
26
25
24
23
22
22
21
21
19
18
17
1
15
14
13
12
11
10
9
8
8
7
6
5
4
3
2
Позиция на иллюстрации | Заводской номер детали | Название детали | |
---|---|---|---|
1 | 9***7 | Пепельница задн. | |
2 | 3***8 | Накладка центральной консоли | |
3 | 8***0 | Крышка центральной консоли | |
4 | 3***6 | Подлокотник центральной консоли | |
5 | 3***3 | Отделение для вещей центральной консоли | |
6 | 9***6 | Облицовка центральной консоли | |
7 | 3***8 | Консоль средн. | |
8 | 3***2 | Облицовка центральной консоли лев. | |
8 | 3***8 | Облицовка центральной консоли прав. | |
9 | 9***2 | Облицовка рычага управления отопителем | |
10 | 8***8 | Регулятор отопителя | |
11 | 3***4 | Форсунка воздуховода средн. верхн. | |
12 | 9***4 | Замок вещевого ящика | |
13 | 3***9 | Крышка вещевого ящика | |
14 | 8***1 | Накладка декоративная вещевого ящика | |
15 | 3***6 | Вставка вещевого ящика | |
16 | 3***5 | Рама вещевого ящика | |
17 | 9***3 | Демпфер вещевого ящика | |
18 | 3***4 | Накладка панели приборов | |
19 | 9***0 | Стекло защитное панели приборов | |
20 | 8***1 | Комбинация приборов в сборе восстановл. | |
21 | 3***3 | Форсунка воздуховода лев. верхн. | |
21 | 3***5 | Форсунка воздуховода прав. верхн. | |
22 | 3***5 | Решетка форсунки воздуховода лев. | |
22 | 3***6 | Решетка форсунки воздуховода прав. | |
23 | 9***7 | Облицовка панели приборов верхн. | |
24 | 3***2 | Накладка динамика | |
25 | 3***0 | Панель приборов | |
26 | 3***7 | Кронштейн панели приборов | |
27 | 3***3 | Облицовка панели приборов лев. | |
27 | 3***6 | Облицовка панели приборов прав. | |
28 | 3***9 | Динамик панели приборов |
Содержащиеся в справочниках-каталогах запасные части и детали не предлагаются к продаже, а носят исключительно информационный характер. В демо-версии артикулы (номера деталей) скрыты. Если вы хотите видеть полные оригинальные номера запчастей, вам необходимо зарегистрироваться на нашем сайте и приобрести подписку по интересующей вас конфигурации, после этого вы сможете встроить онлайн-каталоги на ваш сайт или пользоваться ими из личного кабинета нашего сайта. Обращаем ваше внимание на то, что каталоги содержат информацию об оригинальных заводских номерах и названиях запчастей. База по аналогам в данный момент не реализована. Поиска по VIN-номерам в онлайн-каталоге не предусмотрено. Выбор конкретного каталога осуществляется путем открытия нужного типа техники, марки, модели с учетом года выпуска или модификации.