Каталог запасных частей к технике: Mazda 323 F 1.9i 16V GLE (2012). Ходовая часть 6

15
21
22
22
23
23
24
24
26
9
9
15
21
18
18
25
2
11
11
13
13
14
20
8
3
3
4
4
5
5
6
6
7
7
8
1
10
10
12
12
16
16
17
17
19
19
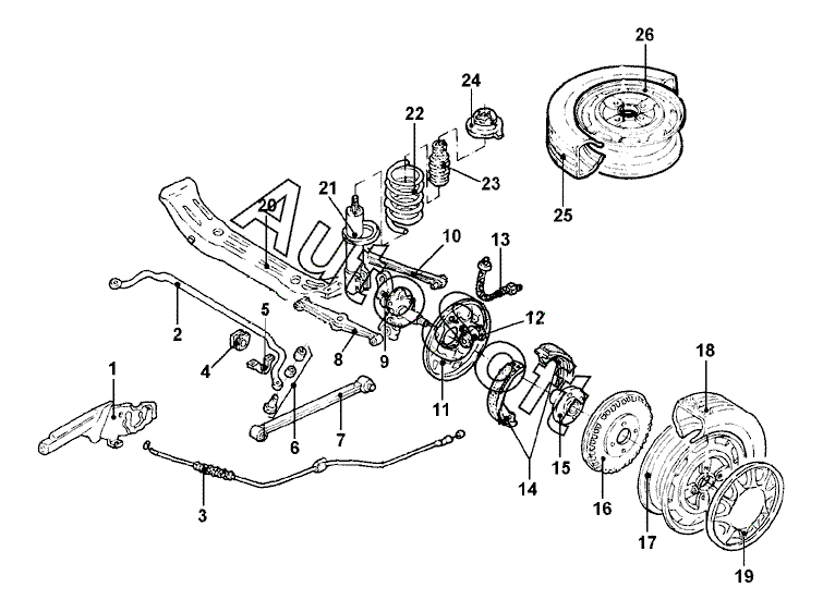
Позиция на иллюстрации | Заводской номер детали | Название детали | |
---|---|---|---|
1 | B***C | Рычаг ручного тормоза | |
2 | B***X | Стабилизатор задн. | |
3 | B***E | Трос привода ручного тормоза прав. | |
3 | B***E | Трос привода ручного тормоза лев. | |
4 | B***A | Опора задн. стабилизатора прав. | |
4 | B***A | Опора задн. стабилизатора лев. | |
5 | E***B | Скоба крепления задн. стабилизатора прав. | |
5 | E***B | Скоба крепления задн. стабилизатора лев. | |
6 | 8***0 | К-кт креплений задн. стабилизатора прав. | |
6 | 8***0 | К-кт креплений задн. стабилизатора лев. | |
7 | B***0 | Рычаг продольный задн. прав. | |
7 | B***0 | Рычаг продольный задн. лев. | |
8 | B***0 | Рычаг поперечный задн. прав. передн. | |
8 | B***0 | Рычаг поперечный передн. лев. | |
9 | B***B | Кулак поворотный задн. прав. | |
9 | B***B | Кулак поворотный задн. лев. | |
10 | B***0 | Рычаг поперечный задн. моста задн. прав. | |
10 | B***0 | Рычаг поперечный задн. моста задн. лев. | |
11 | B***A | Щит задн. тормоза прав. | |
11 | B***A | Щит задн. тормоза лев. | |
12 | G***D | Цилиндр тормозной задн. прав. | |
12 | G***D | Цилиндр тормозной задн. лев. | |
13 | B***D | Шланг тормозной задн. прав. | |
13 | B***D | Шланг тормозной задн. лев. | |
14 | B***A | К-кт задн. тормозных колодок | |
15 | B***A | Ступица задн. прав. колеса | |
15 | B***A | Ступица задн. лев. колеса | |
16 | B***B | Барабан тормозной задн. прав. | |
16 | B***B | Барабан тормозной задн. лев. | |
17 | 9***C | Диск задн. прав. колеса | |
17 | 9***C | Диск задн. лев. колеса | |
18 | 1***H | Шина задн. прав. | |
18 | 1***H | Шина задн. лев. | |
19 | B***A | Колпак задн. прав. колеса полноразмерный | |
19 | B***A | Колпак задн. лев. колеса полноразмерный | |
20 | E***A | Балка задн. моста | |
21 | B***A | Стойка задн. амортизатора прав. | |
21 | B***A | Стойка амортизатора лев. | |
22 | B***1 | Пружина задн. прав. | |
22 | B***1 | Пружина задн. лев. | |
23 | B***A | Манжета амортизатора прав. | |
23 | B***A | Манжета амортизатора лев. | |
24 | B***A | Кольцо задн. амортизатора прав. | |
24 | B***A | Кольцо задн. амортизатора лев. | |
25 | 1***H | Шина запасного колеса | |
26 | 9***C | Диск запасного колеса |
Содержащиеся в справочниках-каталогах запасные части и детали не предлагаются к продаже, а носят исключительно информационный характер. В демо-версии артикулы (номера деталей) скрыты. Если вы хотите видеть полные оригинальные номера запчастей, вам необходимо зарегистрироваться на нашем сайте и приобрести подписку по интересующей вас конфигурации, после этого вы сможете встроить онлайн-каталоги на ваш сайт или пользоваться ими из личного кабинета нашего сайта. Обращаем ваше внимание на то, что каталоги содержат информацию об оригинальных заводских номерах и названиях запчастей. База по аналогам в данный момент не реализована. Поиска по VIN-номерам в онлайн-каталоге не предусмотрено. Выбор конкретного каталога осуществляется путем открытия нужного типа техники, марки, модели с учетом года выпуска или модификации.