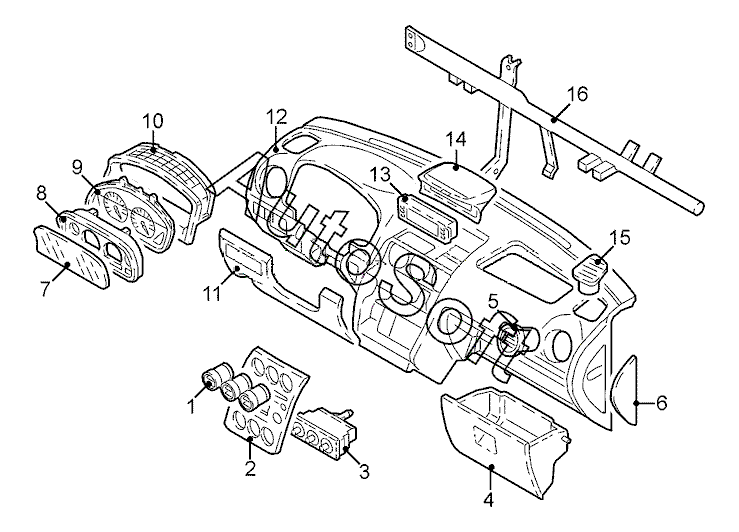
Каталог запасных частей к технике: Mazda 6 2.0 CD Exclusive (2012). Панель приборов 1

10
9
13
2
16
15
15
14
12
11
1
8
7
6
6
5
5
4
3
Позиция на иллюстрации | Заводской номер детали | Название детали | |
---|---|---|---|
1 | G***2 | Форсунка воздуховода средн. | |
2 | G***0 | Накладка средн. консоли | |
3 | G***A | Блок управления отопителем | |
4 | G***2 | Ящик вещевой в сборе | |
5 | G***2 | Форсунка воздуховода прав. | |
5 | G***2 | Форсунка воздуховода лев. | |
6 | G***2 | Облицовка панели приборов прав. | |
6 | G***2 | Облицовка панели приборов лев. | |
7 | G***7 | Стекло комбинации приборов | |
8 | G***6 | Накладка панели приборов | |
9 | G***B | Комбинация приборов | |
10 | G***B | Накладка панели приборов | |
11 | G***2 | Облицовка панели приборов лев. нижн. | |
12 | G***4 | Панель приборов | |
13 | G***0 | Блок управления кондиционером | |
14 | G***2 | Отделение для вещей панели приборов | |
15 | G***2 | Решетка обогревателя прав. | |
15 | G***2 | Решетка обогревателя лев. | |
16 | G***0 | Кронштейн панели приборов |
Содержащиеся в справочниках-каталогах запасные части и детали не предлагаются к продаже, а носят исключительно информационный характер. В демо-версии артикулы (номера деталей) скрыты. Если вы хотите видеть полные оригинальные номера запчастей, вам необходимо зарегистрироваться на нашем сайте и приобрести подписку по интересующей вас конфигурации, после этого вы сможете встроить онлайн-каталоги на ваш сайт или пользоваться ими из личного кабинета нашего сайта. Обращаем ваше внимание на то, что каталоги содержат информацию об оригинальных заводских номерах и названиях запчастей. База по аналогам в данный момент не реализована. Поиска по VIN-номерам в онлайн-каталоге не предусмотрено. Выбор конкретного каталога осуществляется путем открытия нужного типа техники, марки, модели с учетом года выпуска или модификации.