Каталог запасных частей к технике: Mazda 6 Sport 2.0 CD DPF Top (2012). Двери 3

17
11
12
12
13
13
14
14
15
15
17
11
18
18
19
19
20
20
6
6
4
4
8
1
2
2
3
3
5
5
7
7
8
1
10
10
16
16
21
21
22
22
9
9
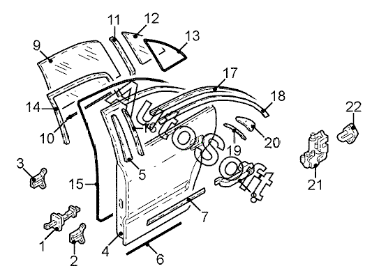
Позиция на иллюстрации | Заводской номер детали | Название детали | |
---|---|---|---|
1 | G***H | Ограничитель задн. прав. двери | |
1 | G***H | Ограничитель задн. лев. двери | |
2 | E***B | Петля задн. прав. двери нижн. | |
2 | E***B | Петля задн. лев. двери нижн. | |
3 | E***C | Петля задн. прав. двери верхн. | |
3 | E***C | Петля задн. лев. двери верхн. | |
4 | G***E | Дверь задн. прав. | |
4 | G***E | Дверь задн. лев. | |
5 | G***E | Наклейка рамы задн. прав. двери передн. | |
5 | G***E | Наклейка рамы задн. лев. двери передн. | |
6 | G***B | Накладка задн. прав. двери нижн. | |
6 | G***B | Накладка задн. лев. двери нижн. | |
7 | G***1 | Накладка защитная задн. прав. двери | |
7 | G***8 | Накладка защитная задн. лев. двери | |
8 | G***8 | Ручка задн. двери прав. наружн. | |
8 | G***8 | Ручка задн. лев. двери наружн. | |
9 | G***D | Стекло задн. прав. двери тонир. | |
9 | G***D | Стекло задн. лев. двери тонир. | |
10 | G***D | Накладка шахты задн. прав. стекла наружн. | |
10 | G***D | Накладка шахты задн. лев. стекла наружн. | |
11 | G***E | Направляющая задн. прав. | |
11 | G***E | Направляющая задн. лев. | |
12 | G***D | Стекло треугольное задн. прав. | |
12 | G***D | Стекло треугольное задн. лев. | |
13 | G***E | Уплотнитель задн. прав. треугольного стекла | |
13 | G***E | Уплотнитель задн. лев. треугольного стекла | |
14 | G***C | Направляющая стекла задн. прав. двери | |
14 | G***C | Направляющая стекла задн. лев. двери | |
15 | G***E | Уплотнитель задн. прав. двери | |
15 | G***E | Уплотнитель задн. лев. двери | |
16 | G***D | Наклейка рамы задн. прав. двери передн. | |
16 | G***D | Наклейка рамы задн. лев. двери передн. | |
17 | G***0 | Наклейка рамы задн. прав. двери верхн. | |
17 | G***0 | Наклейка рамы задн. лев. двери верхн. | |
18 | G***A | Наклейка рамы задн. прав. двери верхн. | |
18 | G***A | Наклейка рамы задн. лев. двери верхн. | |
19 | G***0 | Уплотнитель задн. прав. двери задн. часть | |
19 | G***0 | Уплотнитель задн. лев. двери задн. часть | |
20 | G***B | Облицовка задн. прав. двери задн. | |
20 | G***B | Облицовка задн. лев. двери задн. | |
21 | G***G | Замок задн. прав. двери | |
21 | G***G | Замок задн. лев. двери | |
22 | G***C | Защелка задн. прав. замка | |
22 | G***C | Защелка задн. лев. замка |
Содержащиеся в справочниках-каталогах запасные части и детали не предлагаются к продаже, а носят исключительно информационный характер. В демо-версии артикулы (номера деталей) скрыты. Если вы хотите видеть полные оригинальные номера запчастей, вам необходимо зарегистрироваться на нашем сайте и приобрести подписку по интересующей вас конфигурации, после этого вы сможете встроить онлайн-каталоги на ваш сайт или пользоваться ими из личного кабинета нашего сайта. Обращаем ваше внимание на то, что каталоги содержат информацию об оригинальных заводских номерах и названиях запчастей. База по аналогам в данный момент не реализована. Поиска по VIN-номерам в онлайн-каталоге не предусмотрено. Выбор конкретного каталога осуществляется путем открытия нужного типа техники, марки, модели с учетом года выпуска или модификации.