Каталог запасных частей к технике: Mazda 6 Sport Combi 2.0 CD DPF Active Plus (2012). Двери 1

7
20
21
21
22
22
23
23
9
9
6
6
20
7
4
4
5
5
8
11
11
15
15
13
1
2
2
3
3
8
10
10
12
12
13
1
14
14
16
16
17
17
18
18
19
19
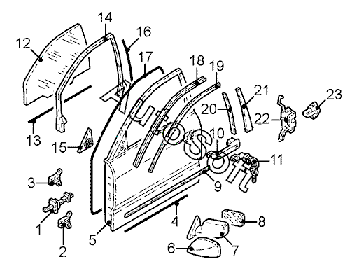
Позиция на иллюстрации | Заводской номер детали | Название детали | |
---|---|---|---|
1 | G***F | Ограничитель двери прав. | |
1 | G***F | Ограничитель двери лев. | |
2 | E***A | Петля передн. лев. двери нижн. | |
2 | E***A | Петля передн. прав. двери нижн. | |
3 | E***A | Петля передн. прав. двери верхн. | |
3 | E***A | Петля передн. лев. двери верхн. | |
4 | G***A | Накладка передн. прав. двери нижн. | |
4 | G***A | Накладка передн. лев. двери нижн. | |
5 | G***P | Дверь передн. прав. | |
5 | G***P | Дверь передн. лев. | |
6 | B***1 | Корпус прав. наружн. зеркала | |
6 | B***7 | Корпус лев. наружн. зеркала | |
7 | G***B | Зеркало прав. наружн. | |
7 | G***B | Зеркало лев. наружн. | |
8 | G***1 | Стекло зеркала прав. | |
8 | G***7 | Стекло лев. зеркала | |
9 | G***1 | Накладка упорная передн. прав. двери | |
9 | G***1 | Накладка упорная передн. лев. двери | |
10 | G***8 | Ручка передн. двери прав. наружн. | |
10 | G***1 | Ручка передн. двери лев. наружн. | |
11 | B***A | Цилиндр замка двери прав. | |
11 | B***A | Цилиндр замка двери лев. | |
12 | G***D | Стекло передн. прав. двери тонир. | |
12 | G***D | Стекло передн. лев. двери тонир. | |
13 | G***J | Накладка декоративная шахты передн. прав. стекла | |
13 | G***J | Накладка декоративная шахты передн. лев. стекла | |
14 | G***G | Направляющая стекла прав. | |
14 | G***G | Направляющая стекла лев. | |
15 | G***C | Накладка зеркала задн. вида прав. внутр. | |
15 | G***C | Накладка лев. внутр. зеркала | |
16 | G***D | Направляющая стекла передн. прав. двери | |
16 | G***D | Направляющая стекла передн. лев. двери | |
17 | G***E | Уплотнитель передн. прав. двери | |
17 | G***E | Уплотнитель передн. лев. двери | |
18 | G***0 | Уплотнитель передн. прав. двери верхн. | |
18 | G***0 | Уплотнитель передн. лев. двери верхн. | |
19 | G***A | Наклейка рамы передн. прав. двери верхн. | |
19 | G***A | Наклейка рамы передн. лев. двери верхн. | |
20 | G***D | Наклейка рамы передн. прав. двери задн. | |
20 | G***D | Наклейка рамы передн. лев. двери задн. | |
21 | G***E | Наклейка рамы двери прав. | |
21 | G***E | Наклейка рамы двери лев. | |
22 | G***D | Замок передн. прав. двери | |
22 | G***E | Замок передн. лев. двери | |
23 | G***C | Защелка замка передн. прав. | |
23 | G***C | Защелка замка передн. лев. |
Содержащиеся в справочниках-каталогах запасные части и детали не предлагаются к продаже, а носят исключительно информационный характер. В демо-версии артикулы (номера деталей) скрыты. Если вы хотите видеть полные оригинальные номера запчастей, вам необходимо зарегистрироваться на нашем сайте и приобрести подписку по интересующей вас конфигурации, после этого вы сможете встроить онлайн-каталоги на ваш сайт или пользоваться ими из личного кабинета нашего сайта. Обращаем ваше внимание на то, что каталоги содержат информацию об оригинальных заводских номерах и названиях запчастей. База по аналогам в данный момент не реализована. Поиска по VIN-номерам в онлайн-каталоге не предусмотрено. Выбор конкретного каталога осуществляется путем открытия нужного типа техники, марки, модели с учетом года выпуска или модификации.