Каталог запасных частей к технике: Mazda MX-3 Youngster (2012). Двигатель/ Система охлаждения 1

10
20
19
18
17
16
14
13
12
11
1
9
8
7
6
5
3
2
15
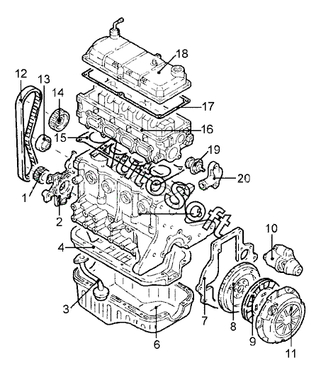
Позиция на иллюстрации | Заводской номер детали | Название детали | |
---|---|---|---|
1 | B***1 | Шкив зубчатый коленчатого вала | |
2 | B***J | Насос масляный | |
3 | B***0 | Фильтр масляный сетчатый | |
5 | B***0 | Блок двигателя | |
6 | B***A | Поддон масляный | |
7 | B***1 | Пластина торцевая | |
8 | B***A | Маховик | |
9 | B***A | Диск сцепления | |
10 | B***0 | Стартер | |
11 | B***0 | Диск сцепления нажимной | |
12 | B***A | Ремень зубчатый | |
13 | B***F | Натяжитель зубчатого ремня | |
14 | B***A | Шестерня ведущая распределительного вала | |
15 | B***A | Прокладка головки блока цилиндров | |
16 | B***L | Головка блока цилиндров | |
17 | B***A | Прокладка крышки головки блока цилиндров | |
18 | B***C | Крышка головки блока цилиндров | |
19 | B***A | Термостат | |
20 | B***2 | Крышка корпуса термостата |
Содержащиеся в справочниках-каталогах запасные части и детали не предлагаются к продаже, а носят исключительно информационный характер. В демо-версии артикулы (номера деталей) скрыты. Если вы хотите видеть полные оригинальные номера запчастей, вам необходимо зарегистрироваться на нашем сайте и приобрести подписку по интересующей вас конфигурации, после этого вы сможете встроить онлайн-каталоги на ваш сайт или пользоваться ими из личного кабинета нашего сайта. Обращаем ваше внимание на то, что каталоги содержат информацию об оригинальных заводских номерах и названиях запчастей. База по аналогам в данный момент не реализована. Поиска по VIN-номерам в онлайн-каталоге не предусмотрено. Выбор конкретного каталога осуществляется путем открытия нужного типа техники, марки, модели с учетом года выпуска или модификации.