Каталог запасных частей к технике: Mazda MX-5 1.9i 16V Phoenix (2012). Панель приборов/ Центральная консоль

14
11
10
8
4
1
17
16
15
14
2
13
12
9
6
5
3
3
2
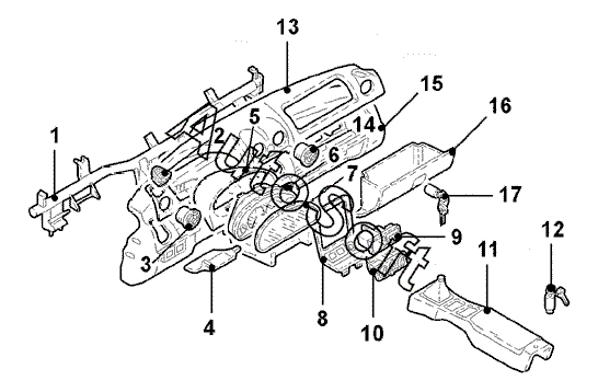
Позиция на иллюстрации | Заводской номер детали | Название детали | |
---|---|---|---|
1 | N***B | Кронштейн панели приборов | |
2 | N***0 | Форсунка воздуховода отопителя прав. наружн. | |
2 | N***0 | Форсунка воздуховода отопителя лев. наружн. | |
3 | N***0 | Форсунка воздуховода прав. наружн. | |
3 | N***0 | Форсунка воздуховода лев. наружн. | |
4 | N***2 | Облицовка панели приборов лев. нижн. | |
5 | N***B | Накладка панели приборов | |
6 | N***C | Комбинация приборов в сборе | |
8 | N***A | Накладка средн. консоли | |
9 | G***B | Часы цифровые | |
10 | N***D | Блок управления отопителем | |
11 | N***2 | Консоль средн. в сборе | |
12 | N***0 | Цилиндр замка | |
13 | N***0 | Панель приборов верхн. часть | |
14 | N***0 | Форсунка воздуховода прав. внутр. | |
14 | N***0 | Форсунка воздуховода лев. внутр. | |
15 | N***2 | Панель приборов нижн. часть | |
16 | N***2 | Ящик вещевой в сборе | |
17 | B***B | Цилиндр замка вещевого ящика |
Содержащиеся в справочниках-каталогах запасные части и детали не предлагаются к продаже, а носят исключительно информационный характер. В демо-версии артикулы (номера деталей) скрыты. Если вы хотите видеть полные оригинальные номера запчастей, вам необходимо зарегистрироваться на нашем сайте и приобрести подписку по интересующей вас конфигурации, после этого вы сможете встроить онлайн-каталоги на ваш сайт или пользоваться ими из личного кабинета нашего сайта. Обращаем ваше внимание на то, что каталоги содержат информацию об оригинальных заводских номерах и названиях запчастей. База по аналогам в данный момент не реализована. Поиска по VIN-номерам в онлайн-каталоге не предусмотрено. Выбор конкретного каталога осуществляется путем открытия нужного типа техники, марки, модели с учетом года выпуска или модификации.