Каталог запасных частей к технике: Suzuki Wagon R+ 1.3 Club 4 Seasons (2012). Панель приборов

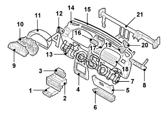
5
20
20
18
17
14
13
12
11
10
7
6
1
4
2
15
21
19
19
16
9
8
3
Позиция на иллюстрации | Заводской номер детали | Название детали | |
---|---|---|---|
1 | 8***K | Пепельница | |
2 | 3***0 | Кронштейн радио | |
3 | 7***0 | Блок управления отопителем | |
4 | 7***S | Облицовка панели приборов средн. | |
5 | 7***S | Ящик вещевой | |
6 | 7***S | Отделение для вещей панели приборов прав. | |
7 | 7***S | Облицовка прав. нижн. | |
8 | 7***0 | Усилитель панели приборов | |
9 | 3***0 | Стекло защитное панели приборов | |
10 | 3***0 | Комбинация приборов в сборе | |
11 | 7***S | Облицовка комбинации приборов | |
12 | 7***S | Накладка переключателя | |
13 | 7***S | Облицовка панели приборов лев. | |
14 | 7***S | Панель приборов | |
15 | 7***0 | Уплотнитель панели приборов | |
16 | 3***0 | Часы цифровые | |
17 | 7***S | Накладка часов | |
18 | 7***S | Облицовка панели приборов лев. | |
19 | 3***0 | Динамик панели приборов прав. | |
19 | 3***0 | Динамик панели приборов лев. | |
20 | 7***S | Накладка динамика прав. | |
20 | 7***S | Накладка динамика лев. | |
21 | 7***0 | Поперечина панели приборов |
Содержащиеся в справочниках-каталогах запасные части и детали не предлагаются к продаже, а носят исключительно информационный характер. В демо-версии артикулы (номера деталей) скрыты. Если вы хотите видеть полные оригинальные номера запчастей, вам необходимо зарегистрироваться на нашем сайте и приобрести подписку по интересующей вас конфигурации, после этого вы сможете встроить онлайн-каталоги на ваш сайт или пользоваться ими из личного кабинета нашего сайта. Обращаем ваше внимание на то, что каталоги содержат информацию об оригинальных заводских номерах и названиях запчастей. База по аналогам в данный момент не реализована. Поиска по VIN-номерам в онлайн-каталоге не предусмотрено. Выбор конкретного каталога осуществляется путем открытия нужного типа техники, марки, модели с учетом года выпуска или модификации.