Каталог запасных частей к технике: Fiat Regata 75 I.E. Weekend (2012). Панель приборов 1
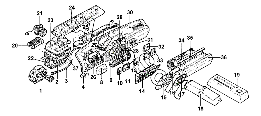
30
23
24
25
26
26
27
27
28
29
22
31
32
34
35
36
37
9
19
13
2
3
4
4
4
4
8
10
11
1
14
15
16
17
18
20
21
22
| Позиция на иллюстрации | Заводской номер детали | Название детали | |
|---|---|---|---|
| 1 | 0***5 | Отопитель в сборе | |
| 2 | 0***4 | Корпус отопителя нижн. | |
| 3 | 0***7 | Вал тахометра | |
| 4 | 0***1 | Подсветка панели приборов | |
| 4 | 0***9 | Выключатель аварийной световой сигнализации | |
| 4 | 0***0 | Переключатель обогрева задн. стекла | |
| 4 | 0***1 | Выключатель задн. противотуманной фары | |
| 8 | 0***4 | Облицовка панели приборов лев. | |
| 9 | 0***4 | Корпус комбинации приборов | |
| 10 | 0***1 | Указатель расхода | |
| 11 | 0***4 | Тахометр | |
| 13 | 0***7 | Указатель уровня топлива и температуры | |
| 14 | 0***7 | Накладка комбинации приборов | |
| 15 | 0***6 | Отделение для вещей | |
| 16 | 0***5 | Облицовка радио | |
| 17 | 0***3 | Пепельница | |
| 18 | 0***0 | Надставка консоли передн. | |
| 19 | 0***0 | Консоль средн. | |
| 20 | 0***6 | Теплообменник | |
| 21 | 0***7 | Двигатель вентилятора | |
| 22 | 0***5 | Двигатель прав. | |
| 22 | 0***7 | Двигатель регулятора лев. | |
| 23 | 0***9 | Корпус отопителя верхн. | |
| 24 | 0***4 | Облицовка воздуховода отопителя | |
| 25 | 0***3 | Воздухопровод задн. лев. | |
| 26 | 0***9 | Форсунка воздуховода лев. | |
| 26 | 0***1 | Форсунка воздуховода прав. | |
| 27 | 0***0 | Накладка декоративная форсунки воздуховода лев. | |
| 27 | 0***2 | Накладка декоративная форсунки воздуховода прав. | |
| 28 | 0***3 | Комбинация приборов в сборе | |
| 29 | 0***6 | Блок управления отопителем | |
| 30 | 0***6 | Панель приборов | |
| 31 | 0***5 | Форсунка воздуховода средн. | |
| 32 | 0***5 | Часы | |
| 34 | 0***6 | Ящик вещевой | |
| 35 | 0***4 | Замок отделения для вещей | |
| 36 | 0***2 | Ящик вещевой в сборе | |
| 37 | 0***0 | Кожух отопителя средн. |
Содержащиеся в справочниках-каталогах запасные части и детали не предлагаются к продаже, а носят исключительно информационный характер. В демо-версии артикулы (номера деталей) скрыты. Если вы хотите видеть полные оригинальные номера запчастей, вам необходимо зарегистрироваться на нашем сайте и приобрести подписку по интересующей вас конфигурации, после этого вы сможете встроить онлайн-каталоги на ваш сайт или пользоваться ими из личного кабинета нашего сайта. Обращаем ваше внимание на то, что каталоги содержат информацию об оригинальных заводских номерах и названиях запчастей. База по аналогам в данный момент не реализована. Поиска по VIN-номерам в онлайн-каталоге не предусмотрено. Выбор конкретного каталога осуществляется путем открытия нужного типа техники, марки, модели с учетом года выпуска или модификации.