Каталог запасных частей к технике: KIA Shuma GS (2012). Основание/ Обивка салона

24
19
20
20
21
21
22
22
23
23
24
19
25
25
26
26
27
27
13
7
9
12
2
3
4
5
6
8
10
11
11
12
1
13
14
15
16
16
17
17
18
18
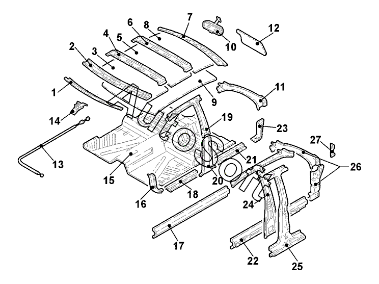
Позиция на иллюстрации | Заводской номер детали | Название детали | |
---|---|---|---|
1 | 0***A | Накладка задн. | |
2 | 0***B | Поперечина крыши задн. | |
3 | 0***A | Шумоизоляция крыши задн. | |
4 | 0***1 | Поперечина крыши средн. | |
5 | 0***A | Шумоизоляция крыши средн. | |
6 | 0***0 | Поперечина крыши передн. средн. | |
7 | 0***0 | Поперечина крыши передн. | |
8 | 0***7 | Шумоизоляция крыши передн. | |
9 | 0***5 | Облицовка крыши | |
10 | 0***0 | Зеркало внутр. | |
11 | 0***6 | Облицовка передн. прав. стойки верхн. | |
11 | 0***6 | Облицовка передн. лев. стойки верхн. | |
12 | 0***5 | Козырек солнцезащитный лев. | |
12 | 0***5 | Козырек солнцезащитный прав. | |
13 | 0***0 | Тяга привода крышки наливной горловины | |
13 | 0***A | Тяга привода замка двери задка | |
14 | 0***5 | Ручка | |
15 | 0***0 | Основание передн. | |
16 | 0***6 | Облицовка арки колеса прав. | |
16 | 0***6 | Облицовка арки колеса лев. | |
17 | 0***D | Усилитель основания передн. прав. | |
17 | 0***D | Усилитель основания передн. лев. | |
18 | 0***6 | Облицовка задн. порога прав. | |
18 | 0***6 | Облицовка задн. порога лев. | |
19 | 0***6 | Облицовка средн. прав. стойки верхн. | |
19 | 0***6 | Облицовка средн. лев. стойки верхн. | |
20 | 0***6 | Облицовка средн. прав. стойки нижн. | |
20 | 0***6 | Облицовка средн. лев. стойки нижн. | |
21 | 0***6 | Облицовка порога средн. прав. | |
21 | 0***6 | Облицовка порога средн. лев. | |
22 | 0***1 | Порог прав. двери внутр. | |
22 | 0***1 | Порог лев. двери внутр. | |
23 | 0***6 | Облицовка передн. порога прав. | |
23 | 0***6 | Облицовка передн. порога лев. | |
24 | 0***X | Стойка средн. прав. внутр. часть | |
24 | 0***X | Стойка средн. лев. внутр. часть | |
25 | 0***B | Усилитель средн. прав. стойки внутр. | |
25 | 0***B | Усилитель средн. лев. стойки внутр. | |
26 | 0***X | Стойка передн. прав. внутр. часть | |
26 | 0***X | Стойка передн. лев. внутр. часть | |
27 | 0***0 | Усилитель передн. прав. стойки средн. | |
27 | 0***0 | Усилитель передн. лев. стойки средн. |
Содержащиеся в справочниках-каталогах запасные части и детали не предлагаются к продаже, а носят исключительно информационный характер. В демо-версии артикулы (номера деталей) скрыты. Если вы хотите видеть полные оригинальные номера запчастей, вам необходимо зарегистрироваться на нашем сайте и приобрести подписку по интересующей вас конфигурации, после этого вы сможете встроить онлайн-каталоги на ваш сайт или пользоваться ими из личного кабинета нашего сайта. Обращаем ваше внимание на то, что каталоги содержат информацию об оригинальных заводских номерах и названиях запчастей. База по аналогам в данный момент не реализована. Поиска по VIN-номерам в онлайн-каталоге не предусмотрено. Выбор конкретного каталога осуществляется путем открытия нужного типа техники, марки, модели с учетом года выпуска или модификации.