Каталог запасных частей к технике: KIA Clarus SLX (2012). Дверь передняя

10
20
20
2
2
4
4
6
6
8
10
18
14
14
16
16
19
19
21
21
22
22
11
1
3
3
5
5
7
7
8
9
9
1
11
12
12
13
13
15
15
17
17
18
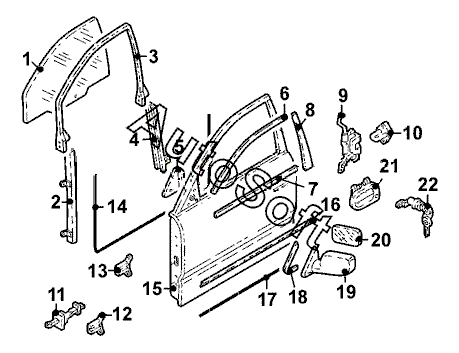
Позиция на иллюстрации | Заводской номер детали | Название детали | |
---|---|---|---|
1 | 0***C | Стекло передн. прав. двери тонир. | |
1 | 0***C | Стекло передн. лев. двери тонир. | |
2 | 0***A | Направляющая стекла передн. двери передн. прав. | |
2 | 0***A | Направляющая стекла передн. двери передн. лев. | |
3 | 0***B | Направляющая стекла передн. прав. двери | |
3 | 0***B | Направляющая стекла передн. лев. двери | |
4 | 0***B | Направляющая задн. двери передн. прав. | |
4 | 0***B | Направляющая задн. двери передн. лев. | |
5 | 0***C | Накладка прав. внутр. зеркала | |
5 | 0***C | Накладка лев. внутр. зеркала | |
6 | 0***F | Рамка облицовочная передн. прав. двери | |
6 | 0***F | Рамка облицовочная передн. лев. двери | |
7 | 0***G | Накладка декоративная шахты стекла прав. | |
7 | 0***G | Накладка декоративная шахты стекла лев. | |
8 | 0***0 | Накладка передн. прав. двери | |
8 | 0***0 | Накладка передн. лев. двери | |
9 | 0***0 | Замок передн. прав. двери | |
9 | 0***A | Замок передн. лев. двери | |
10 | K***1 | Пластина/плата передн. прав. замка | |
10 | K***1 | Пластина/плата передн. лев. замка | |
11 | 0***A | Ограничитель передн. прав. двери | |
11 | 0***A | Ограничитель передн. лев. двери | |
12 | 0***D | Петля передн. прав. двери нижн. | |
12 | 0***D | Петля передн. лев. двери нижн. | |
13 | 0***D | Петля передн. прав. двери верхн. | |
13 | 0***D | Петля передн. лев. двери верхн. | |
14 | 0***A | Уплотнитель передн. прав. двери нижн. | |
14 | 0***A | Уплотнитель передн. лев. двери нижн. | |
15 | 0***B | Дверь передн. прав. | |
15 | 0***B | Дверь передн. лев. | |
16 | 0***D | Накладка защитная передн. прав. двери | |
16 | 0***D | Накладка защитная передн. лев. двери | |
17 | 0***0 | Уплотнитель передн. прав. двери нижн. | |
17 | 0***0 | Уплотнитель передн. лев. двери нижн. | |
18 | 0***G | Рамка облицовочная прав. наружн. | |
18 | 0***G | Рамка облицовочная лев. наружн. | |
19 | 0***D | Зеркало задн. вида наружн. передн. прав. | |
19 | 0***D | Зеркало задн. вида наружн. передн. лев. | |
20 | 0***3 | Стекло передн. прав. зеркала | |
20 | 0***B | Стекло передн. лев. зеркала | |
21 | 0***D | Ручка передн. двери прав. наружн. | |
21 | 0***D | Ручка передн. двери лев. наружн. | |
22 | 0***0 | Цилиндр замка передн. прав. двери | |
22 | 0***0 | Цилиндр замка передн. лев. двери |
Содержащиеся в справочниках-каталогах запасные части и детали не предлагаются к продаже, а носят исключительно информационный характер. В демо-версии артикулы (номера деталей) скрыты. Если вы хотите видеть полные оригинальные номера запчастей, вам необходимо зарегистрироваться на нашем сайте и приобрести подписку по интересующей вас конфигурации, после этого вы сможете встроить онлайн-каталоги на ваш сайт или пользоваться ими из личного кабинета нашего сайта. Обращаем ваше внимание на то, что каталоги содержат информацию об оригинальных заводских номерах и названиях запчастей. База по аналогам в данный момент не реализована. Поиска по VIN-номерам в онлайн-каталоге не предусмотрено. Выбор конкретного каталога осуществляется путем открытия нужного типа техники, марки, модели с учетом года выпуска или модификации.